Una tarea fundamental del Banco de la República -Banrep- es el seguimiento de las expectativas de inflación, debido a que estas reflejan la credibilidad de la política monetaria. Este documento estudia la formación de expectativas de inflación en Colombia a partir de la información contenida en encuestas. La evidencia sugiere que los pronósticos de las encuestas no son sistemáticamente mejores (o peores) que los que resultan de modelos. Además, cuando las expectativas de las encuestas se incluyen como fuente adicional en los modelos del Banrep, se obtienen ganancias moderadas en términos de la capacidad de pronosticar horizontes de tiempo largos. De otra parte, se encuentra que las expectativas convergen a la meta de inflación del Banco, es decir están ancladas, aunque el grado de convergencia depende del tipo de agente y sector económico. Se encuentra evidencia de desacuerdo y sesgo en la expectativa agregada. Esto podría obedecer a la heterogeneidad de los agentes, por lo que no es recomendable utilizar el promedio de las encuestas como indicador de la inflación futura. Por último, los resultados indican que en un entorno económico cambiante los analistas económicos no revisan de manera eficiente sus expectativas cuando reciben nueva información.
Lo más reciente
Revista Ensayos Sobre Política Económica (ESPE), número 100. En un esquema de inflación objetivo, como el que opera en Colombia, las expectativas de inflación capturadas por las encuestas le suministran información al Banco de la República sobre la credibilidad que tiene la sociedad en la meta de inflación establecida
Resumen
Enfoque
Este documento ESPE se enmarca en el área de la literatura macroeconómica que estudia el proceso de formación de expectativas. Bajo un esquema de inflación objetivo, la inflación esperada juega un papel central en el análisis de la política monetaria y en el efecto de ésta sobre el producto. Para el banco central es relevante estudiar el comportamiento de las expectativas de inflación, debido a que estas son el reflejo de la credibilidad y la efectividad de la autoridad monetaria en el cumplimiento de su principal objetivo de política el cual consiste en mantener la inflación estable y en el rango meta.
Contribución
El documento ofrece una perspectiva amplia y rigurosa de la literatura económica sobre el estudio de la formación de expectativas de inflación. Para ello, se utilizan las encuestas de expectativas que realizan el Banco de la República (Banrep), así como otras entidades en el país y en el exterior, con el objetivo de analizar las propiedades estadísticas y económicas de éstas para el caso colombiano. El sello distintivo de esta investigación es que no solo se utiliza la expectativa de consenso sino también las de los agentes individuales con el fin de aprovechar la heterogeneidad existente.
Inicialmente, se analiza la capacidad de predicción de las expectativas empleando diversas fuentes, sectores y agentes económicos. Seguidamente, se estudia si los modelos de pronósticos macroeconómicos del Banrep mejoran al incluir las expectativas de inflación de las encuestas como fuentes adicionales de información. Luego se establece si existen diferencias en la formación de expectativas de inflación entre analistas económicos y agentes fijadores de precios. Posteriormente, se analiza si las expectativas de inflación a diferentes horizontes de tiempo, por agentes y sectores económicos, convergen a la meta de inflación establecida por el Banrep. Después se estudia si el promedio o la mediana de las expectativas individuales son un buen estimador de la expectativa agregada. Finalmente, se examina si los analistas económicos revisan de manera eficiente sus expectativas de inflación al recibir nueva información.
"En un esquema de inflación objetivo, como el que opera en Colombia, las expectativas de inflación capturadas por las encuestas le suministran información al Banco de la República sobre la credibilidad que tiene la sociedad en la meta de inflación establecida"
Resultados
Las encuestas de expectativas y los modelos de equilibrio general (DSGE) del Banrep se complementan a la hora de realizar pronósticos de inflación. No se encuentra evidencia estadística que las primeras tengan mejor (o peor) capacidad predictiva relativo a los segundos. Al incluir las expectativas de las encuestas como información adicional en los modelos de pronóstico, se obtienen ganancias moderadas en términos de la capacidad predictiva de la inflación únicamente en horizontes de tiempo largos. Además, no se encuentra evidencia que muestre diferencias en la formación de expectativas de inflación entre analistas económicos y agentes fijadores de precios. Ahondado sobre el anclaje de las expectativas, la evidencia sugiere que estas convergen a la meta establecida por el Banrep, aunque existen algunas ligeras diferencias entre agentes, sectores económicos y encuestas.
Se encuentra evidencia de desacuerdo y sesgo en la expectativa agregada. Esto podría obedecer a la heterogeneidad de los agentes, por lo que no es recomendable utilizar el promedio de las encuestas como indicador de la inflación futura. En el documento se corrigen las expectativas por sesgo y escala, y además se encuentra que las resultantes de combinaciones óptimas son una alternativa prometedora en términos de su capacidad de pronóstico. Por último, los resultados sugieren que la mayoría de las revisiones de pronósticos son eficientes en sentido débil, es decir, las revisiones contemporáneas no parecen estar relacionadas con revisiones pasadas. Por el contrario, cuando se asume unos pronosticadores que incluyen un número amplio de variables empíricamente relevantes, en la mayoría de los casos se encuentran variables que afectan el proceso de revisión de las expectativas, lo cual se traduce en poca evidencia a favor de eficiencia en sentido fuerte.
Introducción
En un esquema de inflación objetivo (EIO) la inflación esperada desempeña un papel central en el análisis de la política monetaria y en su efecto sobre el producto. Para un banco central es importante seguir el comportamiento de las expectativas de inflación, ya que reflejan la credibilidad de la autoridad monetaria en su labor de mantener una inflación estable y cercana a la meta establecida (Gerlach-Kristen
Este documento de
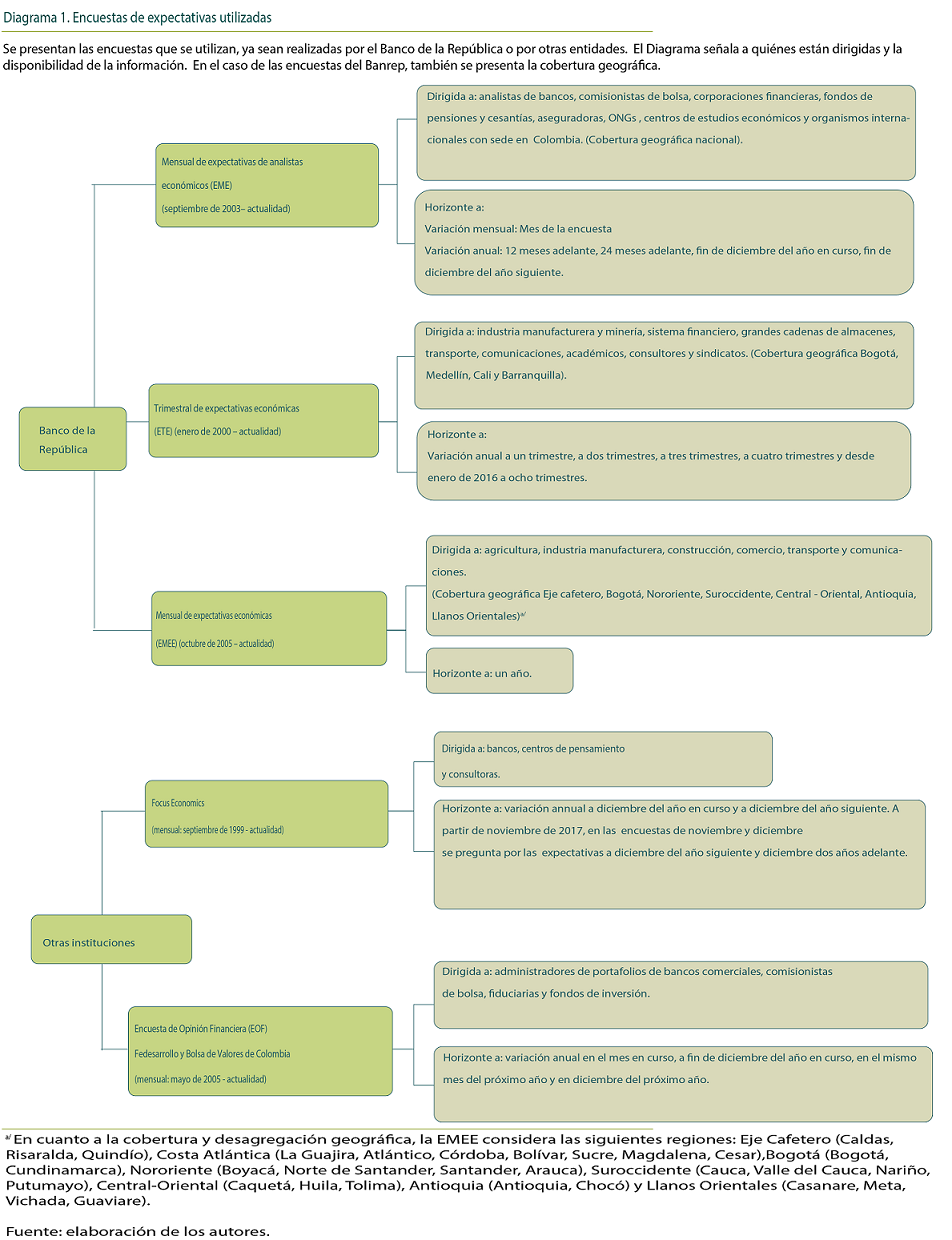
El objetivo es estudiar la formación de expectativas de inflación en Colombia utilizando información proveniente de encuestas. En estas los analistas consignan sus opiniones sobre los valores futuros, a diferentes horizontes de tiempo, de las principales variables macroeconómicas, con base en modelos y métodos que únicamente conoce el encuestado. Por este motivo, resulta de interés hacer un análisis formal acerca de las propiedades estadísticas y económicas que exhiben las expectativas. El Diagrama 1 resume las principales características de las encuestas que se utilizan en este documento ESPE: disponibilidad, población objetivo y periodicidad. Como se observa, el Banco de la República (Banrep) realiza tres tipos de encuestas de expectativas a diferentes agentes: la
Por su parte, la ETE indaga sobre la percepción de algunos sectores económicos y académicos del país acerca del comportamiento presente y futuro de algunas de las principales variables de la economía. Con respecto a la inflación, se pregunta por sus expectativas anuales (esperada, mínima y máxima). La ETE se aplica en enero, abril, julio y octubre, después de la publicación del dato de inflación por parte del Departamento Administrativo Nacional de Estadísticas (DANE), y los resultados se publican en la última semana del mes de la encuesta. Para esta encuesta se espera recibir al menos 130 cuestionarios diligenciados3. Por último, la EMEE se interesa en respuestas cualitativas sobre percepción y expectativas de variables macroeconómicas de interés. Con respecto a la inflación, se pregunta si la empresa espera que los precios de sus productos sean mayores, menores o iguales a los actuales. En este caso la recolección de los cuestionarios se inicia al día siguiente de la publicación del dato de inflación y va hasta el último día hábil del mes; desde su inicio esta encuesta ha estado a cargo del Centro Nacional de Consultoría (CNC)4.
Además de las encuestas realizadas por el Banrep, en este documento ESPE se utiliza información de las encuestas de Focus Economics y la
Dada la importancia que se concede a las expectativas de inflación consignadas en las encuestas, son varios los interrogantes que surgen. En efecto, uno se puede preguntar, por ejemplo, si son precisas y si han sido construidas de una manera eficiente (en sentido estadístico y económico). También, se podría indagar si las expectativas mejoran los modelos de pronósticos de otras variables, si son sesgadas, o si están ancladas. Además, se podría investigar si en su formación se utiliza toda la información disponible, o si los agentes fijadores de precios predicen mejor la inflación que aquellos que no son fijadores.
Este documento ESPE se desarrolla a partir de estos interrogantes. Es así como la sección 1 comienza con una evaluación del poder predictivo de las expectativas de inflación obtenidas de diferentes fuentes, en términos del error de pronóstico y de la dirección de su cambio con respecto al último valor observado. De acuerdo con nuestros resultados, ninguna medida supera a las demás de manera reiterada. La sección 2 estudia si los modelos de pronósticos del Banrep mejoran al incluir las expectativas de inflación de las encuestas como fuentes adicionales de información. Se encuentran ganancias en términos de la capacidad predictiva de la inflación en el modelo Patacon para los horizontes de tiempo más largos. La sección 3 establece si existen diferencias en la formación de expectativas de inflación entre analistas económicos y agentes fijadores de precios. Nuestros resultados indican que la medición de expectativas a partir de información proveniente de agentes con discreción para fijar precios, en lugar de analistas, no altera la incidencia de esta variable sobre la dinámica inflacionaria. La sección 4 analiza si las expectativas de inflación a diferentes horizontes de tiempo, por agentes y sectores económicos, convergen a la meta de inflación establecida por el Banrep, lo que corresponde al concepto de anclaje de las expectativas. Al respecto, encontramos que el valor al que convergen las expectativas varía según el tipo de agente/sector. En particular, las expectativas de la EME convergen a la meta de inflación de largo plazo, mientras que en la ETE las expectativas del sector financiero y de académicos y consultores tienen un grado mayor de anclaje que las de los agentes fijadores de precios. La sección 5 estudia la racionalidad de la expectativa agregada, es decir, del promedio de las expectativas individuales de las encuestas. Se encuentra que las expectativas individuales presentan un alto grado de desacuerdo y que este es estadodependiente, lo cual es consistente con la existencia de rigideces de información en la formación de las expectativas. Además, los resultados muestran que las expectativas son heterogéneas y que pueden presentar sesgos y problemas de escala. Estos hallazgos cuestionan la racionalidad de las expectativas; por esta razón, se proponen correcciones a la heterogeneidad, sesgos y escalas para obtener nuevos indicadores. Finalmente, se evalúa la capacidad predictiva de las correcciones por sí mismas, así como también de los pronósticos de curvas de Phillips que las emplean, y se encuentran resultados prometedores en las correcciones por heterogeneidad. Por último, la sección 6 examina si los analistas económicos revisan de manera eficiente sus expectativas de inflación al recibir nueva información. Al respecto, se encuentra evidencia de que la mayoría de las revisiones son independientes entre sí, lo que sugiere la existencia de eficiencia débil. Por el contrario, las revisiones de los pronósticos están correlacionadas con las variables en el conjunto de información utilizado por el analista, con lo cual se rechaza la existencia de eficiencia fuerte.
1. Expectativas de los agentes como predictores de la inflación
Para el desarrollo de la política monetaria es fundamental no solo contar con pronósticos de la inflación a mediano y largo plazos, que suelen obtenerse a partir de ejercicios econométricos y modelos de equilibrio general, sino que también es importante conocer las expectativas de inflación de los agentes económicos a diferentes horizontes de tiempo. Las expectativas proveen información, por ejemplo, sobre el proceso de formación de precios, sobre cómo los agentes perciben los diversos choques en la economía y sobre la credibilidad de la política monetaria.
Las evaluaciones de pronósticos se pueden hacer sobre modelos de pronóstico para la inflación, que pueden o no incluir las expectativas; directamente sobre las medidas de expectativas de los agentes u otras fuentes diferentes de expectativas, o sobre nuevas metodologías para la generación y combinación de pronósticos. En ese sentido, la literatura internacional tiene aportes como los trabajos de Altug y Çakmaklı (2016), Kapetanios
El objetivo de esta sección es evaluar y comparar la capacidad predictiva de las expectativas de inflación de distintas fuentes de información y para diferentes horizontes temporales, utilizando las encuestas mencionadas en el Diagrama 1, así como las expectativas derivadas de los títulos de deuda pública (
Las expectativas pueden ser buenos predictores de la inflación porque se acercan al valor observado (bajo error de pronóstico), pero pueden equivocarse en la dirección del cambio de la inflación. Es decir, generalmente se compara una medida promedio de error de pronóstico, cuadrado o absoluto, y en esos casos es igual si se equivoca por encima o por debajo de lo observado. Además, para algunos períodos, aunque los errores de pronóstico sean pequeños, la expectativa puede predecir que la inflación subirá, pero el dato observado termina mostrando una disminución, o viceversa. También es posible que algunos indicadores de expectativas sean buenos prediciendo el sentido de los cambios de la inflación, pero con grandes errores de pronóstico. Así pues, teniendo en cuenta estas posibilidades, se evaluará el desempeño de las expectativas y pronósticos en dos dimensiones: el error de pronóstico y la dirección del cambio del pronóstico respecto al último valor observado, utilizando pruebas estadísticas tradicionales, para diferentes horizontes de tiempo y, en los casos que es posible, para los sectores o tipos de agentes.
1.1 Metodología
El desempeño de las expectativas se evalúa en dos dimensiones: el error de pronóstico y el cambio de dirección con respecto al último valor observado. En particular, se estudia la capacidad de pronóstico para los horizontes de tiempo (
En primer lugar, para comparar la capacidad predictiva de las distintas medidas de expectativas de inflación, en términos del error de pronóstico, se utilizan las pruebas de Giacomini y White (GW, 2006) y Giacomini y Rossi (GR, 2010), en las que se evalúa si en promedio la capacidad de predicción de dos medidas de expectativas de inflación es estadísticamente igual, basándose en la raíz del error cuadrático medio (RMSE, por su sigla en inglés), como estadística que resume los errores de pronóstico. GW (2006) consideran dos pruebas estadísticas y ambas evalúan si en promedio la capacidad de predicción de dos medidas de expectativas de inflación es estadísticamente igual. En la prueba condicional se examina si el conjunto de información correspondiente al último período observado ofrece elementos que permitan diferenciar cuál medida ofrece un pronóstico más acertado. Por su parte, la prueba de GR (2010) considera que la precisión de los pronósticos de distintas medidas puede cambiar en el tiempo. En este sentido, la prueba es una evaluación no condicional de la habilidad predictiva relativa entre dos medidas a lo largo del tiempo8.
Adicionalmente, se considera también el estadístico
En segundo lugar, se evalúa la capacidad que tienen las expectativas para acertar correctamente la dirección o sentido de los cambios de la inflación. En particular, se utilizan las pruebas de Pesaran y Timmerman (PT, 1992) y la prueba de Fisher. La hipótesis que se verifica en estas pruebas es que las series de inflación observada y la de expectativas (o pronóstico) provienen de distribuciones independientes, es decir, que la expectativa no tiene poder predictivo sobre la inflación. Así que rechazar la hipótesis implica que la medida de expectativas sí tiene poder para predecir la dirección de los cambios de la inflación (véanse detalles en el Anexo 2). Estas pruebas se basan en la proporción de períodos de la muestra analizada en los que la dirección del cambio en la expectativa respecto al último valor observado de la inflación coincide con la dirección del cambio en la inflación observada en el horizonte de pronóstico.
1.2. Resultados de la evaluación de pronósticos
El Diagrama 2 resume los ejercicios de evaluación de capacidad predictiva realizados. Para resumir estos resultados, se presenta un
1.2.1. Evaluación en términos de los errores de pronóstico
En el Cuadro 1 se presenta el ordenamiento de las medidas de expectativas para cada una de las pruebas basadas en los errores de pronóstico GW, GR y
Los resultados de cada prueba estadística se encuentran en el Anexo 4. Para asignar el orden de los indicadores con las pruebas GW y GR se tiene en cuenta el número de casos en los que una medida de expectativas o pronóstico tiene mejor capacidad de pronóstico respecto a otra medida (número de veces en que se rechaza la hipótesis de igual capacidad de pronóstico y el RMSE es estadísticamente menor)14.
En general, no se encontró ningún indicador de expectativas o pronóstico que dominara a los demás en términos de su capacidad predictiva. Como muestra el Cuadro 1, ninguna de las medidas de expectativas de inflación ocupó el primer lugar en las tres pruebas simultáneamente.
Para la muestra larga (panel A) se observa un error de pronóstico promedio (RMSE) mayor que el observado para el período reciente (panel B), que fue un período de mayor estabilidad de la inflación. Por otro lado, las medidas que presentan un mejor desempeño en las pruebas de capacidad de pronóstico en la muestra larga son las generadas por los papeles de deuda (HP BEI 1A y BEI 1A), seguidas por las encuestas de expectativas y, por último, los pronósticos
Para el mismo horizonte de un año, utilizando datos trimestrales, se incluyen las expectativas generadas por los modelos del equipo técnico del Banrep (4GM y Patacon). En este caso, el mejor desempeño lo tiene el modelo 4GM, seguido del Patacon y del promedio de todos los indicadores. Existe una diferencia importante en la capacidad de pronóstico de los modelos del Banrep con respecto a las expectativas de las encuestas o de los TES. Para la muestra reciente, el promedio de todos los indicadores analizados es el que presenta el mejor desempeño, seguido del filtro del BEI y la encuesta a los analistas (Cuadro 2).
El orden descrito para las expectativas a un año se repite para los horizontes a dos y cinco años15 (detalles en el Anexo 3). El Cuadro 3 muestra los tres mejores indicadores de expectativas de acuerdo con el horizonte de pronóstico y la muestra considerada. Al igual que en el caso de horizonte de corto plazo, no hay ninguna medida cuya habilidad predictiva sea sistemáticamente mejor que las demás; es decir, los resultados cambian a lo largo del tiempo, dependiendo del horizonte de pronóstico y de la muestra considerada. En particular, para el horizonte de un año con datos mensuales, el BEI 1A tiene mejor desempeño en la muestra completa, pero en el período reciente se destaca la EME. Con datos trimestrales, el mejor desempeño en la muestra completa lo obtiene el 4GM, mientras que el promedio de las expectativas tiene mejor desempeño en la muestra reciente. Para los horizontes a dos y cinco años los resultados no son concluyentes.
1.2.2. Evaluación en términos de la dirección de los cambios16
En el caso de las pruebas de direccionalidad también se realizó un ordenamiento de acuerdo con el desempeño de cada indicador en esas pruebas. Para esto, se requiere que se rechace la hipótesis de independencia de los procesos de expectativas o pronóstico y de la inflación observada, y se ordena por el poder predictivo o proporción de aciertos en la dirección de los cambios de la inflación considerando la escala del Cuadro A3.5 del Anexo 3.
En el Cuadro 4 se presenta el desempeño de los diferentes indicadores de expectativa o pronósticos para el horizonte de un año. Para la muestra larga (panel A) no se destaca ningún indicador en un primer lugar, de acuerdo con la escala de ordenamiento sugerido por el poder predictivo; sin embargo, en el tercer lugar se encuentra el promedio de las medidas, con un poder predictivo del 70,7 %, y hay un empate en un cuarto lugar entre las dos encuestas mensuales de expectativas y las expectativas de los TES, los cuales superan en poder predictivo (porcentaje de aciertos del sentido de los cambios de la inflación) al pronóstico Arima y
Con datos trimestrales para el mismo horizonte, se mantienen los resultados (véase el Cuadro 5). El promedio de las medidas alcanza un porcentaje de aciertos de la dirección de la inflación del 81,8 %; además, el modelo 4GM logra un poder predictivo del 77,3 %, y las encuestas de expectativas, en este caso la ETE y la EME, junto con el filtro del BEI, tienen el mismo poder predictivo de la dirección de la inflación: 72,7 %. Para la muestra reciente, se destaca que tanto la EME como la ETE y el promedio de las medidas acertaron la dirección de los cambios en la inflación el 100 % de los trimestres del período analizado; sin embargo, de acuerdo con el ordenamiento definido para hacer la evaluación, se ubican en el número 1, junto con la EMEE y las expectativas derivadas de los TES.
El Cuadro 6 resume los resultados de las pruebas de direccionalidad de acuerdo con el horizonte de pronóstico y la muestra considerada. Para la muestra completa, el promedio de las medidas es en el que se observa mejor capacidad predictiva a lo largo del tiempo en todos los horizontes, con porcentajes de acierto entre un 70,7 % y 88,5 %. También, se destaca el desempeño del filtro del BEI para cada horizonte, pues en todos los casos se encuentra entre las tres mejores medidas. Para la muestra reciente, las encuestas de expectativas y el promedio de las medidas muestran un rendimiento superior al 90 % para el horizonte de un año (datos mensuales y trimestrales).
1.2.3. Evaluación por sectores y tipos de agentes
Adicional a la evaluación de las diferentes medidas de expectativas obtenidas a partir de las encuestas en forma agregada (promedio o mediana de las respuestas de los diferentes agentes), se hizo una evaluación y comparación de las expectativas para los diferentes sectores o tipos de agentes consultados en las encuestas de expectativas que realiza el Banrep, con el fin de determinar si alguno(s) es(son) más acertados pronosticando la inflación futura17.
En el Cuadro 7 se destaca que los tres grupos de analistas de la EME tienen todos mejor capacidad de pronóstico que los sectores incluidos en la EMEE. En particular, los comisionistas de bolsa y otros analistas presentan mejor desempeño que los bancos, tanto en la muestra completa como en la reciente. Con datos de la ETE el sector que muestra la mejor capacidad predictiva tanto en la muestra completa como en la reciente es el sector financiero.
Por otro lado, al analizar la capacidad para pronosticar la dirección de la inflación (Cuadro 8) en la muestra completa, la mayoría de sectores tienen un poder predictivo inferior al 70 %; solo el sector de la industria de la EMEE obtiene un 73,5 % de aciertos. En la muestra reciente los tres grupos de analistas económicos tienen un porcentaje de aciertos superior al 90 %. De nuevo, los bancos muestran un desempeño inferior al de los comisionistas y otros analistas. En la encuesta trimestral se destacan el sector financiero y los académicos y consultores, con un 100 % de aciertos de la dirección de la inflación, seguidos de cerca por la industria.
1.3. Principales hallazgos
En resumen, no existe una medida de pronósticos o expectativas que sistemáticamente presente menores errores de pronóstico de la inflación ni que acierte mejor la dirección de la inflación. Los resultados varían según el período analizado y el horizonte de pronóstico. Sin embargo, tanto los modelos de pronóstico del Banrep como las diferentes medidas de expectativas compiten entre ellos y superan a pronósticos de referencia como los generados por los modelos Arima y
En particular, para el horizonte de un año el BEI 1A tiene mejor desempeño en la muestra completa, pero en el período reciente se destaca la EME. Para los horizontes a dos y cinco años los resultados no son concluyentes. Los datos trimestrales permiten afirmar que el modelo 4GM tiene mejor capacidad de pronóstico en la muestra completa, mientras que en el período reciente se destaca el desempeño del BEI 1A y la EME.
Finalmente, el análisis por tipo de agente permite concluir que los comisionistas de bolsa de la EME y el sector financiero de la ETE tienen un desempeño destacado en algunas pruebas y períodos. Sin embargo, en general no existe una diferencia significativa en la capacidad de pronóstico entre los diferentes sectores incluidos en la EMEE y los otros sectores de la ETE.
Como acabamos de ver en esta sección, las expectativas de inflación se pueden obtener directamente de encuestas o pueden derivarse a partir de títulos de deuda pública. Es importante mencionar que las expectativas de inflación también pueden ser generadas por los modelos de equilibrio general dinámicos y estocásticos (DSGE)18 que utilizan los bancos centrales. Por este motivo, en la siguiente sección se analizarán las características de las expectativas generadas por estos modelos. Además, se examinará si las expectativas observadas podrían constituirse en una fuente adicional de información con el fin de incluirlas en los modelos de pronóstico utilizados por el Banrep.
2. Modelos de pronósticos y expectativas de inflación de las encuestas
En los bancos centrales el uso de modelos DSGE estructurales y semiestructurales constituye el centro de los ejercicios de pronóstico de mediano plazo y de simulación de política19. En el Banrep se han desarrollado este tipo de modelos para los ejercicios de pronóstico, y actualmente se emplean dos: el Patacon y el 4GM. El Patacon es un modelo estructural de tipo neokeynesiano ajustado a una economía pequeña y abierta que incluye un conjunto de rigideces nominales y reales20. Por su parte, el 4GM es un modelo semiestructural neokeynesiano adaptado para una economía pequeña y abierta exportadora de petróleo. La versión adaptada para Colombia considera cuatro subcanastas del índice de precios al consumidor (IPC: alimentos, regulados, bienes y servicios) y sus correspondientes precios relativos21.
Tanto el Patacon como el 4GM generan expectativas de inflación como una variable que se determina dentro del modelo22. Por tanto, ambos modelos generan expectativas de inflación que son coherentes con su estructura interna y no necesariamente deberían coincidir con las expectativas de los analistas o las implícitas del mercado (BEI). Ante esto, en los ejercicios de pronóstico pueden surgir preguntas sobre las diferencias que existen entre las expectativas de los modelos y las de encuestas a analistas o el BEI. Así, el propósito de esta sección es brindar algunas consideraciones iniciales sobre las principales características de las expectativas generadas por estos modelos y evaluar si las expectativas de inflación observadas son una fuente adicional de información que podría incluirse en los modelos centrales de pronóstico empleados por el Banrep.
2.1. Comparación de las expectativas de inflación generadas endógenamente por los modelos 4GM y Patacon frente a las expectativas de encuestas y de mercado
¿Cómo se comparan las expectativas de inflación de los modelos estructurales y semiestructurales con las de las encuestas y las implícitas en el mercado? En el Gráfico 1 se presentan las expectativas de inflación total a un año generadas por los modelos Patacon y 4GM frente a un conjunto amplio de expectativas de inflación de analistas y del mercado. Las expectativas de los modelos estructurales y semiestructurales se encuentran dentro del rango de la mayor parte de la muestra, exceptuando el período 2004-2006 y los años posteriores a la crisis financiera global, cuando las expectativas de los modelos se ubicaron por debajo del rango de medidas.
Para responder la inquietud inicial de una manera más formal, es necesario evaluar la información y características de las expectativas generadas por los modelos. Lo anterior se realizó empleando las pruebas tradicionales de evaluación de pronóstico (RMSE y MAE, por sus siglas en inglés)23 y las evaluaciones propuestas por GW (2006) y GR (2010) de manera análoga a la sección 124. Debido a que las expectativas de los modelos son trimestrales, se realizó una comparación que fuera equivalente con diversas medidas de expectativas de inflación25.
En el Cuadro 9 se presentan las razones del MAE y el RMSE de varias medidas de expectativas con frecuencia trimestral y se evalúa si existen diferencias estadísticas entre ellas. En este ejercicio se encuentra que las expectativas de inflación generadas por el modelo 4GM son relativamente mejores que otras expectativas del mercado al emplearse como pronósticos de inflación. Por su parte, las generadas por el Patacon tienen una capacidad predictiva similar a la de otras medidas de expectativas.
En el Cuadro 10 se presenta la prueba no condicional de GW (2006), que permite realizar comparaciones relativas entre las diferentes series de expectativas. Esta prueba busca determinar si en valor esperado la diferencia de los errores de pronóstico de dos medidas de expectativas es estadísticamente diferente de cero. De manera equivalente con las medidas tradicionales de evaluación de pronósticos, se encuentra que el Patacon produce expectativas que tienen una capacidad predictiva similar a otras medidas de expectativas de inflación, mientras que el 4GM produce expectativas de inflación que son mejores como pronósticos de la inflación.
Finalmente, en el Gráfico 2 se presenta la prueba de GR (2010), la cual permite evaluar dinámicamente la capacidad predictiva relativa de un pronóstico frente a otros, pero teniendo en cuenta que está sujeta a cambios en el tiempo. En períodos de alta volatilidad una medida puede ser más acertada que otra, pero en períodos de baja volatilidad esto puede dejar de ser cierto. Esta medida consiste en aplicar la prueba no condicionada de GW (2006), por medio de ventanas móviles de veinticuatro meses. Al emplear la ETE como referente (
2.2. Inclusión de expectativas de inflación observables en modelos estructurales y semiestructurales
En esta sección se evalúa si la inclusión de las expectativas de inflación de encuestas y de mercado como variables observables mejora la capacidad de pronóstico de los modelos DSGE. En este sentido, los ejercicios, cuyos resultados se muestran a continuación, consistieron en incluir las expectativas de inflación (EME y la BEI 1A, una a la vez) como una variable observable en el 4GM y el Patacon, y evaluar si se presentan cambios en la capacidad de pronóstico de inflación de dichos modelos26. Adicionalmente, se realizó una primera aproximación al impacto que podría tener la inclusión de las expectativas en la estimación de ciertos parámetros de un modelo semiestructural.
2.2.1. Resultados
El Gráfico 3 presenta el RMSE a diferentes horizontes para el Patacon y el 4GM con los modelos libres27, incluyendo en el conjunto de variables observables las expectativas de inflación de la EME y el BEI a un año. En general, con la inclusión de las expectativas de inflación se obtienen ganancias en términos de la capacidad de pronóstico de la inflación en el Patacon en los horizontes más largos. No obstante, no se observa ninguna ganancia para los pronósticos de más corto plazo en este modelo. Por su parte, no se observan ganancias predictivas en el 4GM. Lo anterior se debe, en parte, a la buena capacidad relativa de pronóstico de inflación con la que cuenta dicho modelo, incluso cuando no se observan las expectativas de inflación, como se mostró en la sección 2.128. Es importante resaltar que no se encontró ninguna mejora en la capacidad predictiva de otras variables pronosticadas por los modelos. Este resultado puede estar relacionado con la diversidad de choques presentes en los datos, la parametrización de los modelos y la necesidad de realizar estimaciones con cada una de las expectativas observadas. Adicionalmente, y acorde con Fuhrer (2017), podría ser adecuado incluir expectativas macroeconómicas adicionales a las de la inflación para capturar mejor la dinámica de los datos.
Finalmente, y como un ejercicio adicional, se emplearon las expectativas de inflación de la EME como parte del conjunto de información para la estimación de los parámetros de un modelo semiestructural neokeynesiano para una economía pequeña y abierta29, con el fin de analizar la sensibilidad en la estimación de los parámetros de la curva de Phillips en un modelo trimestral:
(1)
(2)
Donde
corresponde a la inflación anual en el trimestre
representa las expectativas un año adelante y
representa los costos marginales reales, los cuales, a su vez, dependen de la brecha del producto
y de la brecha de la tasa de cambio real
. En general, al incluir las expectativas de inflación como variable observable, se obtiene una estimación de la pendiente de la curva de Phillips algo mayor (parámetro
; Gráfico 4). No obstante, los resultados pueden ser sensibles a la muestra y la selección de parámetros a estimar.
2.3. Resumen y principales hallazgos
En esta sección se presentó una primera aproximación sobre las características de las expectativas de inflación de los modelos DSGE y sobre la inclusión de expectativas de inflación de encuestas y del mercado como variables observables en dichos modelos para el caso colombiano. Se realizaron diferentes ejercicios en los cuales se compararon y se pusieron en competencia diferentes medidas de expectativas de analistas y del mercado con las generadas por los modelos. En particular, se encontró que las expectativas de inflación generadas por el modelo 4GM muestran errores de pronóstico menores que otras medidas de expectativas en el período analizado. Adicionalmente, las expectativas de los modelos estructurales y semiestructurales presentan una mejor capacidad de pronóstico para algunos horizontes. Al incluir las expectativas de inflación de los analistas o las implícitas en el mercado en los modelos centrales de pronóstico, se obtienen ganancias en términos de capacidad de pronóstico de la inflación en el Patacon en los horizontes más largos (no así en los de corto plazo). Las ganancias en el 4GM son nulas, en parte, por la buena capacidad relativa de pronóstico del modelo sin expectativas observables. No obstante, no se encuentra ninguna mejora en el pronóstico de otras variables. Estos resultados pueden estar relacionados con la diversidad de choques que ha experimentado la economía colombiana, la parametrización de los modelos y la necesidad de realizar estimaciones con cada una de las expectativas observadas. Finalmente, si se emplean las expectativas como parte del conjunto de información para la estimación de un modelo semiestructural simple, se obtiene una pendiente de la curva de Phillips algo mayor, pero los resultados pueden ser muy sensibles a la muestra empleada.
Hasta ahora se ha analizado la capacidad predictiva de las expectativas de inflación obtenidas a partir de encuestas, las implícitas del mercado, así como las generadas por los modelos de pronóstico. A esto se añade, en la siguiente sección, la evaluación del poder predictivo de las expectativas de los agentes fijadores de precios.
3. Diferencias en la formación de expectativas de inflación entre agentes económicos
Existen factores que sustentan la aparente divergencia en la formación de expectativas. Por un lado, este proceso se basa en información y métodos únicamente conocidos por el encuestado, aspecto que dificulta la agregación bajo un supuesto de homogeneidad (Pesaran y Weale, 2006; Clements, 2019). Adicionalmente, el comportamiento de la inflación se encuentra determinado por las decisiones de agentes con discreción para fijar precios, cuya predicción puede apartarse del principio de racionalidad que frecuentemente asumen los modelos de pronóstico (Mankiw
Diversos estudios han rechazado el supuesto de expectativas racionales, el cual supone que las expectativas de inflación correspondientes a distintos agentes económicos son homogéneas (Caroll, 2003; Mankiw
Dentro de un EIO, las expectativas de inflación ejercen una influencia considerable, de tal manera que imprecisiones en la medición de esta variable podrían alterar la efectividad de la política monetaria. Considerando que el Banrep generalmente basa sus decisiones de política en pronósticos de analistas económicos, en lugar de agentes fijadores de precios, resulta fundamental establecer si, en efecto, dicha aproximación constituye la mejor alternativa para medir esta variable. Esta sección avanza en este asunto, al establecer si existen diferencias en la formación de expectativas de inflación entre analistas económicos y agentes fijadores de precios.
3.1. Curva de Phillips
Para evaluar la contribución de las expectativas de inflación hacia la dinámica inflacionaria, se estiman curvas de Phillips neokeynesianas. En su versión canónica, la curva de Phillips neokeynesiana establece que la inflación en un período determinado depende de las expectativas de inflación futuras y una medida de la actividad económica real, generalmente aproximada mediante la brecha del producto observado con respecto a su nivel potencial. Recientemente, y ante el surgimiento de inconsistencias entre las predicciones teóricas y la evidencia empírica, la literatura ha extendido el marco de la curva de Phillips neokeynesiana a una versión híbrida que incorpora valores pasados de la inflación, aspecto que captura el alto grado de persistencia observado en la dinámica inflacionaria (Galí y Gertler, 1999; Galí
Los hallazgos de la literatura indican que la curva de Phillips neokeynesiana constituye una representación razonable de la dinámica inflacionaria. Estimaciones para diversos países muestran un coeficiente estadísticamente significativo para las expectativas y la inflación pasada, con efectos esperados de 0,67 y 0,45 puntos porcentuales (pp), respectivamente. La actividad económica real esencialmente carece de significancia estadística, sin importar su medición -brecha del producto o costos marginales reales32-, y ejerce un efecto nominal sobre el comportamiento de la inflación33. Entre los estudios que han estimado la curva de Phillips neokeynesiana para Colombia se encuentran Gómez
3.2. Medición y datos
En esta sección se utilizan medidas directas de las expectativas de inflación, las cuales se basan en el uso de encuestas que indagan explícitamente por el pronóstico entre diversos agentes económicos, aspecto que elimina la necesidad de recurrir a instrumentos empleados para aproximar esta variable y favorece la precisión (Pesaran y Weale, 2006; Henzel y Wollmershäuser, 2008; Adam y Padula, 2011; Sousa y Yetman, 2016). En particular, se utilizan las expectativas de la inflación anual de la ETE del Banrep para cada trimestre del año siguiente. La ventaja de esta encuesta es que es aplicada a diferentes sectores, a saber: financiero, industria manufacturera, grandes superficies, transporte y comunicaciones, académicos y consultores, y sindicatos34.
Se utilizan ocho medidas de inflación trimestral interanual basadas en variaciones del IPC y del deflactor del PIB. Para ello se calculó el promedio trimestral del indicador y luego la variación porcentual anual para cada trimestre35. Las clases de IPC que se incluyen en estas medidas son el IPC total; núcleo 15; sin alimentos; sin alimentos ni regulados; de alimentos, y de alimentos y regulados36. En cuanto a la inflación calculada mediante el deflactor del PIB, se usaron el PIB trimestral desestacionalizado y aquel sin la corrección estacional. La actividad económica real se mide con las desviaciones del PIB a precios constantes y las de los costos marginales reales, con respecto a su tendencia de largo plazo; los costos marginales reales se miden como la razón entre el ingreso nominal de los ocupados y el PIB nominal, ajustados por la proporción del producto atribuible al factor trabajo37.
La información para el IPC, el PIB y el ingreso nominal de los ocupados se obtuvo del Departamento Administrativo Nacional de Estadísticas (DANE). La frecuencia de los datos es trimestral para el período 2008-2019. Los sectores económicos con discreción para fijar/ajustar precios son la industria manufacturera y las grandes cadenas de almacenes. Las respuestas del sector financiero son empleadas como medida de las expectativas correspondientes a analistas económicos, pues se trata de la población objetivo de la EME38.
3.3. Resultados y conclusiones
El Gráfico 5 presenta los coeficientes correspondientes a las expectativas de inflación que resultan de distintas estimaciones de la curva de Phillips neokeynesiana entre los distintos sectores económicos representados en la ETE. Estas fueron realizadas mediante el método generalizado de momentos, empleando como variable dependiente las ocho medidas de inflación descritas39. En cada panel hay diversos coeficientes que varían en los parámetros de estimación, como el agente que formula el pronóstico, los instrumentos usados para aproximar las expectativas y la medida de actividad económica real. En total, se realizaron 3.024 estimaciones, de las cuales el 57,16 % satisface la prueba de especificación de Hansen y se ajusta a los parámetros reportados por la literatura40.
Se puede observar que, en general, no existe evidencia que indique diferencias en la formación de expectativas de inflación entre los distintos agentes económicos analizados. En particular, el uso de información proveniente de agentes fijadores de precios, en lugar de analistas, no altera el comportamiento o la incidencia del coeficiente de las expectativas de inflación en las estimaciones de la curva de Philips híbrida para Colombia. Para corroborar lo anterior, se realizaron pruebas de diferencias de medias entre las expectativas de los distintos sectores económicos de la ETE, y se encontró que no se rechaza la hipótesis nula de igualdad de medias cuando se comparan las expectativas del sector financiero con las de sectores con discreción para fijar precios41.
Hasta ahora hemos discutido la capacidad predictiva y el proceso de formación de las expectativas de inflación utilizando expectativas de diferentes fuentes, sectores económicos y agentes. En la siguiente sección se analizará si las expectativas de las encuestas, por tipo de agente y sectores, se encuentran alineadas con la meta de inflación del Banrep, lo cual es importante para la credibilidad de la política monetaria.
4. Expectativas de inflación y anclaje
Los estudios empíricos del anclaje de las expectativas de inflación en Colombia se centran en el agregado y no analizan el anclaje de las expectativas en el nivel desagregado (por sectores o grupos específicos)42. Por tanto, en esta sección se profundiza en este último tema y se responden las siguientes preguntas: ¿Cuál es valor o nivel del ancla para los tipos de agentes que participan en las encuestas?, ¿han cambiado dichos valores del ancla en el tiempo?, y ¿cuál es grado o fuerza de anclaje para cada grupo?43
Para responder estas preguntas se utilizan las expectativas de dos encuestas realizadas por el Banrep. La primera es la EME, que se aplica a bancos, comisionistas de bolsa y otros analistas; el período de análisis va desde enero de 2009 hasta diciembre de 201944. La segunda encuesta es la ETE, aplicada a los sectores industria, grandes superficies, transporte y comunicaciones, sector financiero, académicos y consultores, y sindicatos; el período de análisis va desde el primer trimestre de 2001 hasta el cuarto trimestre de 201945.
Es importante notar que la inflación se ha ido reduciendo en el tiempo y en los últimos años ha sido cercana a la meta de inflación. Dado que el horizonte de política monetaria es de dieciocho a veinticuatro meses, es fundamental verificar si las expectativas se encuentran alineadas con la meta de inflación definida por el banco central en el mediano plazo. Al respecto, si las expectativas se encuentran ancladas, ofrecen una señal de credibilidad en las decisiones de política y en la misión del banco central de mantener una inflación baja y estable. En el mismo sentido, si el valor del ancla es o se acerca a la meta de inflación de largo plazo, es señal de credibilidad en la meta de inflación establecida por el banco central. En esta sección se evalúan las expectativas a veinticuatro meses, el cual se considera un horizonte más allá de donde los choques temporales y persistentes en la economía pueden tener un efecto significativo y, por tanto, se espera que las expectativas a este horizonte estén en menor medida contaminadas por estos choques.
Para estimar el ancla se sigue la metodología de Mehrotra y Yetman (2018), en la cual las expectativas de inflación
se expresan como un promedio ponderado entre el ancla
, el cual no es observable, y el valor de inflación observado en el período en que se genera el pronóstico
; es decir:
(3)
Donde
es la expectativa de inflación para el horizonte
formada en el período
y
es la ponderación del ancla para el horizonte
. Esta última representa la velocidad o fuerza de anclaje. Entre más rápido se acerque a 1 indica que las expectativas para el horizonte
convergen al ancla y son independientes de la coyuntura actual. Los detalles asociados a este modelo se muestran en el Anexo 8.
En general, se espera que, a medida que se incrementa el horizonte de pronóstico, aumente la ponderación asociada con el ancla y disminuya la correspondiente con la inflación actual; por tanto, para un horizonte suficientemente grande, las expectativas de inflación deberían corresponder al valor del ancla. Es decir, para un horizonte
grande, si el valor de la ponderación es cercano a 1 indica una fuerza o grado de anclaje alto y, en contraposición, un valor de ponderación cercano a cero indica una fuerza de anclaje baja.
4.1. Resultados de la encuesta mensual de analistas
En el Gráfico 6 se muestran las estimaciones del ancla de las expectativas de inflación para el período de análisis, usando muestras de ventanas móviles de seis años46, junto con intervalos de confianza del 95 % y 99 %. El Gráfico 7 contiene las ponderaciones del ancla estimadas a lo largo del tiempo. Estas estimaciones son realizadas para los tres grupos considerados en la EME (bancos, comisionistas de bolsa y otros analistas).
Los resultados de estos gráficos nos ayudan a responder las tres preguntas mencionadas al comienzo de la sección. La primera, ¿cuál es valor o nivel del ancla para estos grupos? Al final de la muestra analizada, el valor del ancla es del 3,2 % para los bancos, 3,0 % para los comisionistas de bolsa y 3,2 % para otros analistas (véase Gráfico 6). Los intervalos de confianza del 99 % incluyen al final de la muestra la meta de inflación de largo plazo (3 %), lo cual indica que las expectativas de los tres grupos analizados de analistas tienen alta credibilidad en la meta de inflación y las expectativas están ancladas a la meta de inflación determinada por la JDBR en el período más reciente.
La segunda pregunta, ¿han cambiado dichos valores del ancla en el tiempo? En el Gráfico 6 se observa un comportamiento decreciente del ancla en todos los grupos. En el caso de los comisionistas de bolsa decrece del 3,5 % al inicio de la muestra hasta valores muy cercanos al 3 % al final; este es el grupo que ha reducido más rápidamente su ancla. En el caso de los bancos y otros analistas, también existe un comportamiento decreciente, pero al final de la muestra se alcanza un valor superior: alrededor del 3,2 %. El grupo de otros analistas tiene una mayor incertidumbre del ancla estimada (intervalos de confianza más amplios) y coincide con el hecho de que es el que menos ha reducido su ancla. Esto, en parte, debido a la heterogeneidad del grupo y, por tanto, a sus expectativas.
Respecto a la última pregunta, ¿cuál es el grado o fuerza de anclaje de las expectativas para estos agentes?, en el Gráfico 7 se observa la ponderación del ancla para todo el período muestral a un horizonte de veinticuatro meses para cada uno de los grupos de analistas. Este valor es mayor que 0,8 u 80 % para los tres grupos, lo que indica una fuerza o grado de anclaje alto en toda la muestra, con lo cual se puede decir que las expectativas sí están ancladas y, por consiguiente, estas convergen al valor estimado del ancla en ese horizonte de tiempo.
4.2. Resultados de la encuesta trimestral de expectativas
Esta encuesta incluye un amplio espectro de agentes de la economía, desde el sector financiero hasta académicos y consultores, los cuales, en parte, son comparables con el grupo de agentes de la EME; adicionalmente, se incluyen industriales, comerciantes (almacenes), transporte y comunicaciones, y sindicatos. Para simplificar la exposición de resultados, agrupamos a los sectores: industria, almacenes, y transporte y comunicaciones en el grupo llamado "formadores de precios", debido a que son sectores que intervienen activamente en la fijación de precios y negociaciones salariales. Por su parte, los sectores financiero junto con académicos y consultores hacen parte del grupo denominado "no formadores de precios". Los sindicatos no se incluyen en ninguno de estos dos grupos porque, aunque también participan en la negociación salarial, tienen una motivación en la formación de sus expectativas hacia niveles más altos de inflación que los demás sectores, como se mencionó en la sección 1.
En este caso, responderemos las mismas preguntas planteadas. Así, en cuanto al valor del ancla, en el Gráfico 8 se observa el valor estimado para cada uno de los sectores incluidos en la encuesta, para el último período de la muestra (2016 a 2019), utilizando los horizontes de uno a cuatro y ocho trimestres. Estos resultados indican que el sector financiero tiene un ancla estimada cercana al 3,4 %, seguido de cerca por los académicos y consultores. Le siguen los sectores formadores de precios: industria (3,7 %), almacenes (3,9 %) y transporte y comunicaciones (4,0 %); por último, los sindicatos revelan el ancla estimada más alta: alrededor del 4,4 %. Los sectores cuya ancla es más cercana a la meta de inflación son el financiero, y los académicos y consultores.
En cuanto al comportamiento a lo largo del tiempo, en el Gráfico 9 se muestra el ancla estimada para horizontes de hasta cuatro trimestres (no se incluye el horizonte de ocho trimestres porque este solo se tiene desde 2016). En estos resultados se observa una reducción sostenida del ancla estimada a lo largo del período analizado para el grupo de "no formadores de precios" (sector financiero, y académicos y consultores). Al inicio de la muestra se estima un ancla superior al 5 %, cercana a la meta de inflación establecida por la JDBR para ese período. En 2010, año en que la meta de inflación fue fijada en el 3 % (es decir, el mismo valor de largo plazo), el ancla de las expectativas del grupo de "no formadores de precios" se ubicaba alrededor del 4 %, mientras que en el último período analizado el valor del ancla desciende hasta un 3,4 %. Aunque ha descendido, aún no converge a la meta de inflación, puesto que el intervalo de confianza (al 99 %) no incluye este valor.
Por su parte, para el grupo de "formadores de precios" el ancla estimada al inicio de la muestra era cercana al 6 % y descendió hasta un 3,8 % en 2013; sin embargo, en los períodos más recientes ha aumentado, así como su varianza, como consecuencia de la alta inflación observada en 2015 y 2016, y en el último período (2016-2020) se encuentra por encima del 4 %, lejos de la meta de inflación.
Por último, en relación con la fuerza o grado de anclaje, en el Gráfico 10 se encuentran las ponderaciones del ancla para cada uno de los sectores incluidos en la ETE. Para el sector financiero se estima una ponderación superior al 80 % a un horizonte de ocho trimestres (dos años); industria y almacenes presentan una ponderación del ancla más baja, alrededor de 60 %; mientras que en los sectores de transporte y comunicaciones, y académicos y consultores este peso alcanza solo el 50 %. En los sindicatos la ponderación apenas llega al 40 % para el horizonte de dos años. Estos resultados implican que los sindicatos tienen una menor fuerza de anclaje que los demás sectores y forman sus expectativas teniendo más en cuenta el nivel actual de inflación, mientras que el sector financiero es el que tiene un mayor grado de anclaje de sus expectativas.
4.3. Principales hallazgos
Los resultados sugieren que el ancla, o valor hacia el cual convergen las expectativas de inflación de las encuestas que aplica el Banrep a diferentes agentes de la economía, varía según el tipo de agente. Este valor ha disminuido en el tiempo y en el caso de la EME converge a la meta de inflación de largo plazo en el período más reciente evaluado.
En cuanto a la ETE, el sector financiero y, de cerca, los académicos y consultores, tienen un grado de anclaje mayor que los agentes que intervienen en la fijación de precios y salarios (industriales, comerciantes, transporte y comunicaciones); mientas que los sindicatos tienen un ancla por encima de la meta de inflación y un grado de anclaje mucho menor. Para este último grupo de agentes sus expectativas en el largo plazo dependen en un alto grado del nivel actual de inflación, mientras que el sector financiero y, en general, para los analistas económicos, sus expectativas de inflación para horizontes largos dependen en un mayor grado del ancla que de la inflación observada, puesto que, como parte importante de su trabajo, hacen seguimiento permanente a los efectos de los diferentes choques que presenta la economía y tienen mayor credibilidad en la política monetaria y en la meta de inflación.
Si bien el anclaje de las expectativas es relevante para la credibilidad de la política monetaria, también la racionalidad de las expectativas es una característica deseable para estimar una expectativa agregada que no esté sesgada con el fin de obtener un buen estimador de la inflación futura en el marco del funcionamiento del EIO.
5. Racionalidad y ponderación óptima de las encuestas de expectativas en presencia de sesgo47
Para un banco central que sigue el EIO, como es el caso del Banrep, es muy importante entender las expectativas de inflación. Ahora bien, dentro de este esquema es necesario determinar si estas expectativas, especialmente las de las encuestas48, son racionales. Su importancia se debe a las siguientes razones. En primer lugar, en su función de pronóstico la expectativa racional de corto a mediano horizonte es un indicador de: 1) la dirección de la inflación futura; 2) la credibilidad de la meta y de las políticas para alcanzarla, y 3) los costos asociados a la política monetaria. En segundo lugar, para horizontes moderados a largos la expectativa racional, junto con la persistencia de sus errores de pronóstico, informan sobre el desalineamiento de las expectativas (véase Woodford, 2003).
En efecto, cuando las expectativas son racionales, estas resultan ser, de acuerdo con Muth (1961): "esencialmente las mismas predicciones de la teoría económica relevante". Es decir, la expectativa racional es la mejor predicción de la inflación futura con base en toda la información de la economía y el verdadero proceso que genera la inflación. Por el contrario, cuando las expectativas carecen de racionalidad, estas dejan de ser informativas con respecto a la inflación futura; por tanto, la expectativa racional es el parámetro importante para la implementación del EIO.
De esta manera, un buen estimador de la expectativa agregada es el promedio o la mediana de las expectativas individuales cuando se cumple la hipótesis de racionalidad (véase Granger, 1969; Granger y Machina, 2006). Sin embargo, cuando las expectativas no son racionales, estas se deben corregir para obtener un buen estimador de la expectativa racional, lo cual se puede realizar de diferentes maneras. Por un lado, si la ausencia de racionalidad se debe a que los agentes tienen expectativas heterogéneas, la asignación de ponderaciones iguales a las expectativas de distintos agentes, tal como ocurre con la expectativa promedio, no necesariamente es adecuada (véase Elliott y Timmermann, 2004; Elliott
Teniendo en cuenta lo anterior, el objetivo de esta sección es determinar la racionalidad de las expectativas de inflación de las encuestas, debido a que la heterogeneidad de los agentes puede llevar a sesgos persistentes en sus expectativas. Además, se corrigen las expectativas de las encuestas por heterogeneidad, sesgo y defectos de escala, y como resultado se obtienen estimadores de la expectativa racional por corrección de sesgo, y por corrección de sesgo y escala, así como también combinaciones de expectativas con coeficientes de ponderación desiguales entre agentes. Por último, se evalúa la capacidad predictiva de los nuevos estimadores corregidos, comparándolos con la expectativa agregada de las encuestas y con otros pronósticos de la inflación.
5.1. Datos y hechos estilizados
Para el análisis de esta sección se utilizan la EME y la ETE del Banrep y la encuesta de Focus Economics, y se emplea toda la información disponible desde su creación hasta diciembre de 2019 (abril de 2020 para la EME). A partir del análisis de los datos de las encuestas es posible observar los siguientes hechos estilizados, que son relevantes para describir el comportamiento de las expectativas de inflación49:
5.1.1. Las expectativas agregadas y la inflación parecen tener raíces unitarias
La inflación observada y las expectativas de la ETE tienen una tendencia decreciente hasta 2010, lo cual es consistente con el logro del objetivo de mediano plazo del Banrep de reducir la inflación hasta alcanzar la meta puntual del 3 % (Gráfico 11). En los años siguientes tanto la inflación como las expectativas parecen estabilizarse en torno al rango meta del Banrep en el largo plazo.
Además, los resultados de las pruebas de raíz unitaria de Phillips-Perron (PP, 1987), y Kwiatkowski, Phillips, Schmidt y Shin (KPSS, 1992) sugieren que la inflación y las expectativas agregadas tienen una raíz unitaria (Cuadro 11).
5.1.2. Las expectativas individuales presentan un alto grado de desacuerdo50
Cuando las expectativas de inflación son racionales, no se presenta desacuerdo entre los agentes; es decir, las expectativas son iguales entre sí, e igualan la expectativa racional. El Gráfico 12 presenta las distribuciones de las expectativas, para diferentes tipos de informantes de la ETE, en cuatro fechas diferentes a un horizonte de cuatro trimestres. El gráfico muestra evidencia de desacuerdo, con lo cual se rechaza la racionalidad de las expectativas.
5.1.3. El desacuerdo de las expectativas está relacionado con la expectativa, la inflación prevalente en la fecha de la encuesta y su cambio, así como también con la brecha del PIB
Los períodos de alta inflación, paneles A y C del Gráfico 12, muestran un desacuerdo más amplio que el de los paneles B y D, cuya inflación observada fue baja. Por su parte, la relación directa que se observa entre la expectativa mediana y la inflación observada con el rango intercuartílico de la expectativa para cada horizonte de la ETE lo confirman los gráficos 13 y 15.
Añádase que el desacuerdo se relaciona tanto con los incrementos como con las reducciones de la inflación (Gráfico 14). Esto resulta interesante porque puede significar que los agentes asignan ponderaciones/pesos importantes a los choques no anticipados de la inflación, lo cual afecta el nivel de desacuerdo de los agentes con respecto al pronóstico de inflación. Según Mankiw
A continuación, en el panel A del Gráfico 15 se observa que, cuando la brecha del PIB es negativa, el desacuerdo tiende a incrementarse. Este resultado, junto con los dos anteriores, parecen indicar que el proceso generador de las expectativas de inflación es dependiente del estado de la economía prevalente. Esto sugiere que el proceso generador de las expectativas es escalonado (
5.2. Metodología
Bajo el supuesto de que la inflación y las expectativas son estacionarias, se realiza la prueba de racionalidad y se estiman el sesgo y escala promedio utilizando la ecuación (4). Para esto, se emplea un panel tridimensional, cuyas dimensiones son los individuos (
(4)
donde
son las expectativas del individuo encuestado
es el valor esperado de la inflación futura, y
es el término de error. En este caso, la hipótesis de expectativas racionales equivale a probar simultáneamente que el sesgo es
y la escala es
. La corrección de estos sesgos y escalas da lugar a una expectativa promedio corregida por sesgo (BCAF) y otra corregida por sesgo y escala (BCAF_EX); véase Gaglianone e Issler (2015) y Gaglianone et al. (2017).
Por otra parte, cuando se supone que la inflación y las expectativas tienen raíz unitaria, esta hipótesis se refiere a los coeficientes de la relación de cointegración y a las propiedades del error de cointegración. En este caso se estima un modelo vectorial de corrección de errores (VECM, por su sigla en inglés; tomado de Johansen, 1991), para obtener nuevos estimadores corregidos: BCAF_CI y BCAF_CI_EX. En esta sección nos enfocamos en probar la condición necesaria, pero no suficiente, para la racionalidad de que
y
, mientras que en la sección 6 se estudia la eficiencia en la revisión de las expectativas de inflación.
De manera similar, se corrige la heterogeneidad de las expectativas con combinaciones óptimas que tienen la capacidad de asignar ponderaciones/pesos diferenciales a cada expectativa individual, dando lugar a una nueva expectativa agregada. Este nuevo estimador se denomina combinación óptima (véase Elliott y Timmermann, 2004; Granger y Ramanathan, 1984). Se realizan tres tipos de ejercicios de combinación óptima de expectativas: 1) por tipo de informante, 2) para la muestra total sin distinción por tipo de informante, y 3) se agregan las combinaciones óptimas por tipo de informante.
Finalmente, la capacidad predictiva de los nuevos estimadores se compara con la de las expectativas agregadas, con pronósticos de curvas de Phillips (basadas tanto en las expectativas agregadas como en los nuevos estimadores) y con los pronósticos de un modelo AR (1) para la inflación. La estimación de las curvas de Phillips se realiza por el GMM bajo el supuesto de estacionariedad y mediante un VECM cuando se supone la existencia de raíces unitarias. El desempeño de los diferentes indicadores y pronósticos se evalúa empleando la prueba de Diebold y Mariano (1995), por medio de comparaciones múltiples por parejas de procedimientos. Estos resultados se presentan en un gráfico de Tuckey, en el cual se clasifican los procedimientos de pronóstico en diferentes grupos. Estos grupos se caracterizan por presentar igual capacidad predictiva dentro, pero distinta entre ellos (véase, también, Martínez-Rivera et al., 2014; Diebold y Mariano, 1995). El Anexo 11 hace una descripción detallada de la metodología.
5.3. Resultados51
Los resultados se presentan en tres subsecciones. La primera resume los resultados sobre la racionalidad y describe los estimadores propuestos; la segunda muestra las estimaciones de las curvas de Phillips, y la tercera evalúa la bondad predictiva de los indicadores y pronósticos de los modelos presentados.
5.3.1. Racionalidad y estimadores propuestos
El Cuadro 12 presenta las pruebas de hipótesis de expectativas racionales de la ETE en varios horizontes. Los p-valores del sesgo promedio, columna 5, son inferiores a 0,05 para las expectativas a tres trimestres, para los agentes fijadores de precios a dos trimestres y para la encuesta total a cuatro trimestres, lo que significa que existen sesgos sistemáticos en la mitad de los indicadores. Además, los intervalos de confianza a dos desviaciones estándar para la escala no incluyen al 1 en diferentes casos, como en la muestra total para
y
.
Por su parte, cuando los procesos inflacionarios y de expectativas tienen raíces unitarias, la estimación de la ecuación (4) se realiza empleando métodos de cointegración (Johansen, 1991). En particular, se contrasta la estacionariedad del error de cointegración por KPSS y PP, y se prueba que estos errores, es decir, de expectativa, tengan media, es decir sesgo, cero con la prueba de Wilcoxon (W, 1945). Los resultados de la prueba KPSS indican que hay evidencia de cointegración (columna 6 del Cuadro 13), pero la PP presenta resultados mixtos (columna 5 del mismo cuadro). No obstante, a la vez, es escasa la evidencia a favor de la hipótesis de racionalidad. Cabe señalar que aparecen sesgos sistemáticos para las expectativas de los agentes fijadores de precios y los sindicatos, los cuales están señalados con negrilla en la columna 8; estos presentan p-valores inferiores a 0,05 para la prueba de Wilcoxon. Añádase que el parámetro de escala es inferior a la unidad y se reduce con el horizonte.
Teniendo en cuenta que los resultados anteriores sugieren la presencia de sesgos y diferencias en las escalas de las expectativas, se implementan las alternativas propuestas por Gaglianone e Issler (2015) y Gaglianone et al. (2017), que corrigen por sesgo y por sesgo y escala. El Gráfico 16 presenta los estimadores corregidos por sesgo (BCAF y BCAF_CI) y por sesgo y escala (BCAF_EX y BCAF_CI_EX), bajo los supuestos de estacionariedad y raíz unitaria, respectivamente. Se observa que estos estimadores no exhiben diferencias importantes en el corto plazo dentro de cada horizonte de pronóstico, específicamente para uno o dos trimestres. Por el contrario, en horizontes de tres y cuatro trimestres empiezan a aparecer diferencias; el estimador BCAF_EX presenta una escala completamente desfasada (eje derecho de los paneles inferiores). Es decir, para horizontes largos hay diferencias importantes en la expectativa corregida por sesgo.
El segundo mecanismo utilizado para corregir las expectativas y obtener estimadores de la expectativa racional es la agregación de las expectativas individuales por medio de combinaciones óptimas. Para este fin se eliminan las sendas de los agentes que reportan sus expectativas con baja frecuencia (menos del 75 % de las veces), y se imputan los valores no reportados de las sendas aceptadas. El Cuadro 14 muestra que el número de agentes que cumple esta condición es reducido. Para la encuesta total, solo 42 agentes respondieron más del 75 % de las veces en todos los horizontes de tiempo. Estos corresponden a 18 intermediarios financieros, 12 académicos y consultores, 6 sindicalistas, y se excluyen la industria manufacturera y minera. Dentro de los 42 agentes totales, se encuentra que únicamente 16 agentes fijadores de precios satisfacen el criterio de ingreso a la combinación.
De acuerdo con Granger y Ramanathan (1984), se realizaron dos tipos de combinaciones, una con ponderadores libres y otra con restricción de positividad, ambas con corrección por sesgo. Las ponderaciones de la combinación irrestricta de las expectativas de la ETE son disímiles, tienden a ser frecuentemente más positivas que negativas y se concentran alrededor de cero (paneles superior e inferior izquierdo del Gráfico 17). Este resultado es importante porque contradice los resultados convencionales de combinación de pronósticos que indican que la mejor combinación tiende a ser el promedio. Adicionalmente, en la combinación de las combinaciones por tipo de informante se observa que la mayor ponderación es la de los intermediarios financieros, seguida de los fijadores de precios, panel inferior derecho del mismo gráfico.
En el Gráfico 18 se observan las ponderaciones restringidas para las combinaciones de la ETE. Estas se concentran en individuos particulares (panel A), y la combinación de grupos proporciona mayor peso (ponderación) a los intermediarios financieros, mientras casi cero a los fijadores de precios (panel inferior derecho).
Las estimaciones de las diversas combinaciones de expectativas se encuentran en el Gráfico 19. Para horizontes de tiempo cortos, la diferencia entre las distintas combinaciones es relativamente baja. En contraste, en el caso de horizontes de tres o cuatro trimestres la diferencia se incrementa y, en coyunturas particulares, algunas combinaciones parecen ser superiores a las demás.
5.3.2. Curvas de Phillips
Las estimaciones de las curvas de Phillips se encuentran en los cuadros 15 y 16 para la ETE. El Cuadro 15 muestra las estimaciones explicadas por las expectativas agregadas. Con el fin de evitar el traslape de inflaciones que ocurre cuando, por ejemplo, se modela la inflación anual con datos de frecuencia trimestral, se toma como variable dependiente la inflación en la frecuencia de medición y como regresor la expectativa implícita en la frecuencia de medición. Por ejemplo, para la expectativa de la inflación anual medida con frecuencia trimestral, el regresando es la inflación trimestral y el regresor la expectativa trimestral implícita en la expectativa anual. Se resalta que en estas curvas de Phillips el coeficiente de la inflación esperada tiende a incrementarse con el horizonte, columna 3.
El Cuadro 16 presenta los resultados de la estimación de la curva de Phillips cuando se utiliza como variable explicativa alguna de las expectativas por combinación óptima y por corrección de sesgo a cuatro trimestres de la inflación anual para la ETE. En cada estimación la variable dependiente es la inflación anual. Vale la pena resaltar que el peso de la expectativa resulta ser superior a 0,64.
5.3.3. Evaluación de las expectativas
A continuación, se realiza una evaluación de la bondad predictiva de los indicadores y modelos presentados. Los resultados del diagrama de Tuckey del Gráfico 20 son concluyentes. Se observa que las combinaciones restringidas (FCR) parecen mejorar de manera significativa el pronóstico de inflación, y reportan el RMSE de pronóstico más bajo; mientras que los BCAF, especialmente los extendidos, tienen un desempeño pobre. En definitiva, las expectativas agregadas ajustadas por sesgo y escala no parecen mejorar el pronóstico de inflación, mientras que las calculadas con combinaciones óptimas son una alternativa prometedora.
5.4. Principales hallazgos
El análisis anterior presenta poca evidencia a favor de la hipótesis de racionalidad de las expectativas de las encuestas. En efecto, estas expectativas exhiben un alto grado de desacuerdo, lo cual es consistente con un proceso de formación de expectativas con rigideces de información. También, las expectativas presentan sesgos, problemas de escala y heterogeneidad, resultados que son robustos al supuesto de estacionariedad o de raíz unitaria. Bajo estas circunstancias resulta aconsejable adicionar estimadores que corrijan estos problemas al conjunto de indicadores de expectativas que emplea la autoridad monetaria.
Además, se encuentra que las expectativas agregadas y la inflación observada parecen tener raíces unitarias. Esto se relaciona con el hecho de que la muestra contiene el período en que la inflación se redujo de niveles moderados hasta ubicarse alrededor de la meta de largo plazo del 3 %. Esto implica que los modelos y metodologías para estudiar la relación entre estas variables se debe adecuar para incluir esta característica.
Por otra parte, los resultados indican que el desacuerdo de las expectativas de inflación es estadodependiente. Este desacuerdo se relaciona con las fluctuaciones de la inflación observada al momento en el que se formulan dichas expectativas, con los cambios de la inflación y con la brecha del PIB. Este hecho, de acuerdo con Mankiw
Finalmente, las combinaciones óptimas parecen mejorar la estimación de la expectativa racional. Sin embargo, este resultado podría deberse al tamaño reducido y el carácter idiosincrásico de la muestra. También, es importante resaltar que las combinaciones se basan en una cantidad reducida de sendas; por tanto, se recomienda hacer seguimiento a estos resultados con el fin de evaluar las anteriores posibilidades.
A continuación, se evalúa la eficiencia en la revisión de expectativas. Este concepto de eficiencia se relaciona con la noción económica de expectativas racionales, en el sentido de que se estudia si los individuos, en este caso analistas económicos profesionales, utilizan toda la información económica relevante disponible en la formación y revisión de sus expectativas de inflación.
6. Eficiencia en la revisión de expectativas de inflación
Esta sección analiza si las expectativas de inflación para fin de año se revisan de manera eficiente52. Nordhaus (1987) propone dos conceptos de eficiencia, cuya validez empírica se puede contrastar estadísticamente. El primero es eficiencia débil, cuando la revisión de expectativas es independiente de revisiones pasadas. El segundo es eficiencia fuerte, cuando la revisión es independiente de un conjunto de variables empíricamente relevantes.
La información de expectativas que se utiliza para el análisis proviene de las respuestas individuales de la EME del Banco de la República y de Focus Economics a las preguntas de "evento fijo"53. La característica distintiva de estos pronósticos es que cada mes los analistas revisan sus expectativas, de forma tal que con el tiempo se llega a construir una secuencia de pronósticos para el mismo objetivo. Esto permite estudiar la posible relación entre el proceso de revisión de expectativas y las noticias macroeconómicas. Los diagramas A12.1a y A12.1b en el Anexo 12 ilustran la formación de una secuencia de 24 pronósticos para la EME y Focus Economics, respectivamente. El análisis de estos pronósticos puede hacerse para el período 2010-2020 con la EME y 2004-2016 con Focus Economics. En este punto, bien podría argumentarse que al considerar los veinticuatro pronósticos consecutivos se podría estar incurriendo en sesgo de selección de la muestra ocasionado por la escogencia de los analistas que más participan. Para minimizar este inconveniente, se considerará un grupo más amplio de analistas, correspondiente a aquellos con doce o más pronósticos consecutivos para un diciembre dado. Como resultado, el período de análisis se extiende de forma tal que para la EME (Focus Economics) el primer año objetivo es diciembre de 2004 (2001), y el último es diciembre de 2020.
Como se observa en el Cuadro 17, en la EME el número de analistas con doce o más pronósticos consecutivos de inflación de fin de año aumentó de 4 en 2004 a 37 en 2014; desde entonces se ha mantenido alrededor de 36. Para Focus Economics el número de encuestados pasa de 11 en 2001 a 28 en 2018, reduciéndose a 20 para los dos últimos años. Es importante tener presente que la muestra cambia mes tras mes, ya que algunos encuestados salen y otros entran.
Para darse una idea de la información disponible, el Gráfico 21 presenta los pronósticos y revisiones de los analistas que reportaron una secuencia completa de doce o más pronósticos para diciembre de 2015. Se escogió este año objetivo debido al aumento que presentó la inflación observada54. Los paneles A y B presentan los pronósticos de inflación a partir de las dos encuestas consideradas; las líneas representan los pronósticos puntuales de cada analista para diciembre de 2015; al extremo derecho de cada gráfico (en el punto
6.1. Eficiencia débil en la revisión de los pronósticos
Nordhaus (1987) propone probar la noción de eficiencia débil mediante una regresión auxiliar de la revisión del pronóstico contra su primer retardo, contrastando estadísticamente la hipótesis de que la pendiente sea igual a cero. Si no se rechaza la hipótesis nula, los analistas están incorporando de una manera eficiente la información contenida en los pronósticos anteriores. Este procedimiento se utiliza para cada analista y año objetivo, lo cual nos permite explotar la heterogeneidad entre individuos y a lo largo del tiempo; es decir, la estimación no es de tipo panel. Como se aprecia en el Cuadro 18, los porcentajes de rechazo de la hipótesis nula de eficiencia débil son bajos, lo cual contrasta con la evidencia encontrada en la literatura internacional, donde la eficiencia débil se rechaza con mayor frecuencia55. El mayor porcentaje de rechazo se observa en 2015, con el 41,9 % en el caso de la EME y 22,2 % para Focus Economics. El bajo porcentaje de rechazo obtenido nos permite afirmar, por el momento, que la información de los pronósticos anteriores parece estar siendo incorporada de manera eficiente. El Gráfico 22, paneles A y B, presenta las pendientes estimadas que se obtienen de las regresiones para contrastar la hipótesis de eficiencia débil. En cada panel los puntos negros nos permiten seguir las estimaciones asociadas a uno de los analistas más regulares en cada encuesta; además, los valores de la pendiente que no son estadísticamente diferentes de cero apoyan la noción de eficiencia débil.
6.2. Eficiencia fuerte en la revisión de los pronósticos
Después de identificar los casos donde no se rechaza la hipótesis de eficiencia débil, procedemos a contrastar la hipótesis de eficiencia fuerte. Lo anterior, debido a que la primera es una condición necesaria (pero no suficiente) para que la segunda se cumpla. En este punto, no sobra recordar que las expectativas de los analistas se basan en modelos y métodos que únicamente conocen ellos; por tanto, es poco probable que un analista aplique el mismo modelo o método mes tras mes, y que el pronóstico no sea ajustado por el juicio del analista. Además, aún si se conocieran las variables del conjunto de información, el hecho de que la secuencia de revisiones puede ser corta, en comparación con el número de variables en este conjunto, significa que se enfrenta un problema de selección de modelo con datos de alta dimensión (Doornik y Hendry, 2015). La práctica usual ha sido la de aproximarse al conjunto de información mediante el uso de "variables propias"; es decir, utilizando los valores observados de la variable que se está pronosticando (Boero
La estrategia de contraste estadístico considera un conjunto amplio de variables que pudieron haber sido utilizadas por los analistas al momento de hacer sus pronósticos. Su escogencia fue guiada siguiendo pautas dictadas tanto por la teoría económica, la literatura sobre pronósticos macroeconómicos y la disponibilidad de información en frecuencia mensual (Faust y Wright, 2013; Rossi, 2013; Abril-Salcedo
De igual manera, se incluyó una tendencia lineal con el propósito de capturar la posibilidad de que el analista revise sus expectativas a medida que se acerca al objetivo. En síntesis, se asume que el conjunto de información consta de cuarenta variables, representadas por dos retardos de cada una de las variables mencionadas (excluyendo la tendencia). Para fines de la implementación de las técnicas de selección de modelo, todas las variables del conjunto de información están disponibles en fuentes oficiales nacionales y extranjeras. Teniendo en cuenta que las revisiones de pronóstico son I (0) (véase la ecuación 14.1 en el Anexo 14), las variables en el conjunto de información se sometieron a una posible transformación logarítmica (cuando toman valores positivos, exceptuando tasas y porcentajes) y una posible diferenciación de doce meses. Estas decisiones se tomaron después de un análisis preliminar de los datos, que incluyó la realización de pruebas de raíz unitaria. Por último, todas las variables se consideran después de una primera diferenciación adicional para reflejar las noticias (cambios o anuncios) entre los tiempos
Para abordar el problema de selección del modelo cuando el número de variables es cercano o superior al número de observaciones, se utilizan métodos de estimación reciente de la literatura de regresión penalizada -
El Cuadro 19 presenta las frecuencias de rechazo de la hipótesis nula de eficiencia fuerte para los años objetivo 2001 a 2019 (dependiendo de la encuesta). En el cuadro se observa que, con algunas excepciones, los porcentajes de rechazo de la hipótesis nula son mayores con Lasso y A-Lasso que con OCMT. Los porcentajes más grandes de rechazo se observan en 2016 para la EME con Lasso y A-Lasso (76,5 %) y 2020 para Focus Economics con OCMT (75 %).
Además de las frecuencias de rechazo de la eficiencia en sentido fuerte, es interesante explorar para cada analista las frecuencias de inclusión de variables seleccionadas con base en Lasso, A-Lasso y OCMT, como se resume en los gráficos 23, 24 y 25. Estos gráficos nos permiten conocer qué variables utilizaron los analistas para revisar sus pronósticos. Una lectura inicial de estos gráficos sugiere que OCMT selecciona menos variables que los métodos de regresión penalizada. Se destaca la frecuencia con la que los analistas utilizan cambios en la inflación pasada para revisar sus expectativas; en efecto, se observan varios años en los que esta variable es utilizada por más del 50 % de los analistas. En 2008, por ejemplo, cuando la inflación se ubicó por encima de la meta, los analistas revisaron sus expectativas utilizando principalmente variables externas (
6.3. Principales hallazgos
En esta sección examinamos si los analistas utilizan de manera eficiente toda la información disponible cuando forman y revisan sus expectativas de inflación. Para abordar la noción de eficiencia, se contrastaron estadísticamente las hipótesis de eficiencia débil y de eficiencia fuerte. A diferencia de la evidencia disponible en la literatura internacional, en esta sección se encuentra que el porcentaje de rechazo de eficiencia débil es bajo (inferior al 50 %). Esto significa que la gran mayoría de las revisiones de pronóstico son independientes entre sí. No obstante, un examen más detallado de estos casos mediante la noción de eficiencia fuerte revela que la medida en que los analistas se adaptan a las condiciones y noticias económicas cambiantes varía enormemente. Además, estos resultados indican que durante períodos de agitación en los mercados el porcentaje de rechazo de eficiencia fuerte tiende a ser mayor que durante los períodos de relativa calma, y los analistas tienden a utilizar no solo los valores pasados de la inflación para revisar sus pronósticos, sino también un espectro más amplio de variables.
7. Reflexiones finales
Las expectativas que los agentes forman sobre los valores futuros de agregados macroeconómicos son un ingrediente fundamental en las decisiones de política que adoptan las autoridades monetarias. En el contexto específico de un régimen de inflación objetivo, como el que opera en el país, las expectativas de inflación le permiten al banco central hacerse una idea del grado de credibilidad de la meta de inflación establecida. Por este motivo, además de los modelos económicos y econométricos que se utilizan en los bancos centrales, una buena parte de la labor de estos se concentra en la recolección, organización y divulgación (agregada) de las opiniones que tienen los agentes sobre el comportamiento esperado de las principales variables económicas. Dichas opiniones se recogen mediante encuestas que constan de preguntas que indagan por respuestas cuantitativas y cualitativas de las variables de interés.
Este es el primer documento ESPE que se dedica al estudio de las expectativas de inflación contenidas en las encuestas que realizan el Banrep y otras entidades en el país y en el exterior. El principal hallazgo es que en Colombia las encuestas de expectativas y los modelos de pronósticos del banco central se complementan. No se encuentra evidencia de que los pronósticos de las primeras sean sistemáticamente mejores (o peores) que los que resultan de los segundos. También, encontramos que la inclusión de las expectativas de inflación en el modelo Patacon del Banco permite obtener ganancias en términos de la capacidad de pronosticar horizontes de tiempo más distantes en el futuro. Además, no se encuentra evidencia que indique diferencias en la formación de expectativas de inflación entre analistas económicos y agentes fijadores de precios. Un aspecto importante que se analizó es el del anclaje de las expectativas, es decir, si estas convergen a la meta establecida por el Banrep. Al respecto se encuentra evidencia en el sentido de que la convergencia de las expectativas depende del tipo de agente y sector económico. Por ejemplo, en el caso de la EME se encuentra que las expectativas convergen a la meta de inflación de largo plazo, mientras que en la ETE las expectativas del sector financiero tienen un mayor grado de anclaje que las de los agentes formadores de precios.
Además de la anterior, se destaca que las encuestas permiten investigar la formación y revisión de las expectativas por parte de los agentes, evitando la necesidad de adoptar supuestos sobre estos procesos. Más bien, las medidas directas de las expectativas permiten evaluar la racionalidad y la eficiencia de los pronósticos de los agentes. En cuanto al primer aspecto, la heterogeneidad de los agentes económicos podría ser la causa de la poca evidencia a favor de la racionalidad de la expectativa agregada. Por último, en cuanto a la revisión de pronósticos, se encuentra evidencia de que la mayoría de las revisiones de pronósticos son eficientes en sentido débil, es decir, las revisiones no parecen estar relacionadas con revisiones pasadas. Por el contrario, cuando se asume un conjunto de información de los pronosticadores que incluye un número amplio de variables empíricamente relevante, son mucho más los casos en los que se encuentran variables que afectan el proceso de revisión de las expectativas, lo que se traduce en poca evidencia a favor de eficiencia en sentido fuerte.
La expectativa de los miembros del equipo de trabajo de este documento ESPE es que los diferentes temas tratados sirvan como punto de partida para el desarrollo de una agenda de investigación dinámica basada en el estudio de la información contenida en las encuestas de expectativas, no solo de inflación sino también de otras variables que desempeñan un papel importante en el funcionamiento del estado de la economía.
Recuadros
Recuadro 1. Expectativas de inflación y Covid-19
Sin lugar a dudas 2020 fue un año atípico debido a la pandemia ocasionada por el virus del Covid-19. En efecto, desde hace cerca de cien años el mundo no se enfrentaba a una crisis de salud pública y económica de la magnitud observada, en la medida en que las políticas de confinamiento y restricciones a la movilidad han afectado tanto la oferta como la demanda de todos los países del mundo. Por estos motivos, resulta de interés dedicar un espacio en este documento al estudio de los efectos que la pandemia está teniendo sobre las expectativas de inflación de los analistas.
Para comenzar, un modelo sencillo de libro de texto de oferta y demanda agregada permite estudiar lo ocurrido tras la crisis sanitaria del Covid-19 -para mayores detalles se remite al lector al análisis que ofrece Blanchard (2020)-. En efecto, a mediados de marzo de 2020, con el fin de mitigar el aumento excesivo en los contagios y en las muertes, se decidió confinar a la población. El primer efecto de esta medida fue un choque de oferta, que obligó a las empresas que ofrecen bienes y servicios no esenciales a suspender sus actividades o a reducirlas significativamente. En el Gráfico R1.1 se observa que, partiendo de un equilibrio inicial en el punto A, el choque redujo la producción de
Basado en este marco teórico, la pregunta que surge es: ¿qué efecto ha tenido la pandemia sobre las expectativas de inflación de los analistas económicos? Para responder este interrogante, en primer lugar, se evaluará la evolución del número de participantes en la EME para las tres preguntas de horizonte fijo, es decir, mes en curso, un año adelante y dos años adelante (Gráfico R1.2). El seguimiento de la participación de analistas a lo largo del tiempo oculta cambios en la composición de la muestra de encuestados, pues algunos suelen participan con más regularidad que otros. Por este motivo, el análisis que se presenta tiene en cuenta los analistas que "entran" y "salen" cada mes, donde los que abandonan se reportan como cantidades negativas, para facilitar su visualización. En particular, un analista que no participa en la encuesta en el momento
A continuación, se utilizan los pronósticos puntuales individuales de la EME para calcular medidas agregadas de consenso (media) y de desacuerdo (desviación estándar) entre analistas, teniendo en cuenta la composición cambiante en la muestra de encuestados, tal y como se recomienda en Engelberg
Por último, ¿qué efecto ha tenido la pandemia del Covid-19 sobre los pronósticos de inflación contenidos en las preguntas de evento fijo (fin del año calendario actual y del siguiente) de la EME? El Gráfico R1.4 muestra los pronósticos para diciembre de 2020 que los analistas empezaron a efectuar desde enero de 2019. Como se puede observar, durante cerca de quince meses los analistas pronosticaban inflaciones en el rango de la meta (entre 3 y 4 %). A partir de marzo, es decir, cuando se sienten los primeros efectos de la pandemia, es clara la tendencia a la baja en los pronósticos de inflación para finales del año siguiente. Los resultados aquí expuestos parecen ofrecer apoyo a las predicciones del modelo teórico ofrecido por Blanchard (2020), en el sentido de que los pronosticadores profesionales esperan que, al menos inicialmente, el choque negativo de demanda sea más fuerte que el choque negativo de oferta.
Anexos
Anexo 1. Medidas de expectativas y pronóstico usadas para la evaluación predictiva
Anexo 2. Pruebas estadísticas
En el ejercicio de evaluación y comparación de la capacidad predictiva de las expectativas de inflación se utilizan las siguientes pruebas estadísticas:
A.2.1. Prueba de Giacomini y White (2006)
La prueba de Giacomini y White (GW, 2006) compara la capacidad de pronóstico de dos medidas usando las siguientes especificaciones:
La prueba no condicionada evalúa si el valor esperado de la diferencia de los errores de pronóstico (

A2.2. Prueba de Giacomini y Rossi (2010)
La prueba de Giacomini Rossi (GR, 2010) tiene en cuenta la capacidad predictiva de las medidas a lo largo del tiempo y permite incorporar asimetrías según el período analizado, si es de alta o baja inflación. Así, en períodos de alta inflación una medida puede ser la más acertada, pero en el período reciente, que es de baja inflación, esto puede que no funcione. Por tal motivo, esta prueba consiste en aplicar la prueba no condicionada de GW (2006) por medio de ventanas móviles de veinticuatro meses.
La manera más adecuada de representarla es con la prueba de fluctuaciones, en donde gráficamente se ilustra cada una de las medidas de expectativas disponibles y se les compara con una medida de referencia (o
A2.3. Log -scores
La densidad de los errores de pronóstico, requisito para el cálculo del

donde
son los errores de pronóstico,
. La función

El

A2.4. Agregación óptima de rankings
Esta metodología plantea la agregación de

donde
y

La agregación se implementó por medio del paquete
Cuando
El Gráfico A2.1 muestra, a manera de ejemplo, el resultado de la agregación de
A2.5. Prueba de direccionalidad de Pesaran-Timmerman (1992)
Esta es una prueba no paramétrica que compara los cambios de dos series de tiempo (inflación observada y expectativas) para determinar la relación que existe entre ellas. La hipótesis nula que se verifica es que las series de inflación observada y de pronósticos provienen de distribuciones independientes. Rechazar la hipótesis nula implica que una de las series tiene poder predictivo sobre la otra.
Se basa en la proporción de veces que la dirección en el cambio de
Notación:



Bajo la
no tiene poder predictivo sobre
:

Si
son desconocidas, el estadístico de prueba es:

donde,

En la aplicación de la prueba, para el cálculo de

Por otro lado, en el caso de las encuestas de carácter cuantitativo, la dirección del cambio pronosticada,

donde
En el caso de la EMEE, que es una encuesta cualitativa, se usa directamente la información del balance. A pesar de que la pregunta (P11) de la encuesta se refiere directamente al cambio en la inflación57, se observa que los datos históricos del balance58 son en su mayoría positivos, por lo que no serían útiles para las pruebas de direccionalidad. Por tanto, se usa la diferencia entre el balance reportado entre un período y otro, así:

Esta diferencia refleja de una mejor manera el comportamiento de las expectativas a lo largo del tiempo.
A2.6. Prueba de Fisher
La prueba exacta de Fisher es una de independencia de dos distribuciones, permite analizar si dos variables dicotómicas (en este caso, cambios positivos y negativos) están asociadas cuando el tamaño de la muestra a estudiar es pequeño y se basa en la tabla de contingencia59:
La distribución hipergeométrica se utiliza para calcular la probabilidad de independencia entre la inflación observada y el pronóstico o expectativa. El estadístico de prueba, bajo el supuesto de independencia entre la dirección de los cambios del pronóstico y de la inflación observada, está dado por:

Si este valor es menor que el nivel de significancia deseado (5 %), entonces se rechaza la hipótesis nula y quiere decir que la inflación observada y las expectativas sí están asociadas, o que las expectativas sí tienen información para pronosticar acertadamente la dirección de los cambios de la inflación.
Para la aplicación empírica de la prueba de Fisher, los datos son tratados con la misma lógica de la prueba de Pesaran-Timmerman.
Anexo 3. Ordenamiento
Anexo 4. Resultados por prueba
Anexo 5. Modelo neokeynesiano para una economía pequeña y abierta empleado para la estimación
Con el fin de ilustrar el impacto que podría tener la inclusión de las expectativas de inflación en la estimación de un modelo semiestructural, se optó por emplear un modelo relativamente sencillo dada la complejidad y tamaño de modelos como el Patacon y el 4GM. Este es una versión genérica del modelo de proyección trimestral (QPM, por su sigla en inglés) y que es empleado por el Fondo Monetario Internacional y varios bancos centrales (Berg
Demanda agregada:


Curva de Phillips:


Paridad descubierta de tasa de interés:

Regla de política monetaria:

donde
es la brecha del producto,
representa un índice de condiciones monetarias,
es la brecha de tasa de interés real,
es la brecha de tasa de cambio real,
es la inflación,
es la depreciación nominal,
es la tasa de interés de la Fed,
es la tasa de interés de política,
es la prima de riesgo,
es la tasa de interés neutral,
es la meta de inflación
y para
representa los choques de sus respectivas ecuaciones. La estimación se realizó con información trimestral desde marzo de 2010 hasta diciembre de 2019. Debe tenerse en cuenta que los resultados pueden ser sensibles a la muestra y la selección de parámetros a estimar.
Anexo 6.
Anexo 7.
Anexo 8. Metodología econométrica para estimar el ancla
En este anexo usamos la metodología de Mehrotra y Yetman (2018). Estos autores aplican el siguiente modelo para analizar las expectativas de inflación:

donde
es la expectativa de inflación para el horizonte
es el ancla, la cual es no observable y se desea estimar;
es la inflación observada en el período
es la ponderación del ancla para el horizonte
Por tanto, la expectativa de inflación corresponde a una ponderación convexa entre el ancla y la inflación observada más un término de error. En este modelo se espera que para horizontes cortos la expectativa esté mayormente asociada a la inflación observada, mientras que para horizontes largos la expectativa esté más asociada al ancla; es decir, se espera que la ponderación
Adicionalmente, es importante anotar que, cuando la ponderación es cercana a 1 para horizontes largos, indica que las expectativas están altamente asociadas al ancla (fuerza de anclaje alta) y son independientes de la coyuntura actual. Por el contrario, si esta ponderación es baja, las expectativas dependen mayormente de la inflación observada (fuerza de anclaje baja). En consecuencia, la ponderación representa la fuerza o grado del anclaje.
Es importante anotar que las ponderaciones asociadas con el modelo estimado fueron parametrizadas usando dos técnicas:
Weibull: desde este enfoque las ponderaciones siguen un patrón equivalente al descrito por una función de distribución Weibull; es decir:

En esta forma funcional, en lugar de estimar
Parámetros libres: en este caso los parámetros
Por otro lado, teniendo en cuenta que las varianzas y covarianzas de los errores del modelo utilizado no son necesariamente constantes, al igual que en Mehrotra y Yetman suponemos la siguiente estructura:


Esto permite que los errores sean heteroscedásticos y que tengan cierto grado de correlación.
y
son estimados como parte de los parámetros del modelo.
Anexo 9. Hechos estilizados: gráficos adicionales
Anexo 10. Hechos estilizados: cuadros adicionales
Anexo 11. Detalles metodológicos
A11.1. Hechos estilizados
Para establecer los hechos estilizados se emplea una variedad de métodos descriptivos y econométricos que incluyen gráficos, pruebas de raíz unitaria, estimación de los espectros y coherencias, estimaciones de las densidades o distribuciones de frecuencias de corte transversal de las expectativas y de sus errores de pronóstico. Estas metodologías han sido ampliamente difundidas. En la sección de resultados dirigimos al lector a la bibliografía correspondiente, y cuando sea necesario se proveen las respectivas interpretaciones.
A11.2. Racionalidad
La dinámica del proceso inflacionario,
, es gobernada por su verdadero proceso generador de datos (PGD), es decir, la economía, que denotamos como
, es la muestra observada, y consiste en los registros numéricos publicados por el Departamento Administrativo Nacional de Estadística (DANE). Denotamos como
al conjunto de toda la información disponible, observada o no, sobre la economía hasta el período
la función de densidad de probabilidades incondicional de la inflación, y
la condicional a la información disponible hasta
es el horizonte de la expectativa. Estas densidades son las heredadas del verdadero PGD.
En cada período
, de una muestra que consiste en
agentes económicos, para un conjunto de
. Estas expectativas se denotan como
.
La expectativa del agente i-ésimo para el horizonte h se obtiene de un proceso formal de pronóstico. En efecto, el agente económico incurre en un costo o pérdida
que depende del error de pronóstico
cuando su expectativa o pronóstico es
, b) su modelo para la economía,
, y c) su conjunto de información,
De esta manera, la expectativa del agente
que contiene todos los pronósticos que no dependen trivialmente de la muestra, de la siguiente manera:
(11.1)
De la ecuación anterior surge la posibilidad de que la expectativa del agente sea diferente de la expectativa calculada con el verdadero PGD de la economía,
y que minimiza la función de pérdida del banco central,
, la cual se obtiene de manera similar:
(11.2)
De acuerdo con Muth (1971: 315), las expectativas de los agentes son racionales cuando "son esencialmente las mismas predicciones de la teoría económica relevante"60. En términos formales esto se traduce en que
, lo cual es equivalente a que la tripleta idiosincrática
es exactamente igual a
. Sucede frecuentemente que el papel de la función de pérdida no es mencionado en la literatura macroeconómica, pero supuestos sobre esta parecen estar implícitos. En general, se supone que la función de pérdida del banco central es por lo menos simétrica; véase Gaglianone e Issler (2015) y Gaglianone et al. (2017).
La función de pérdida tiene un efecto importante sobre la forma del pronóstico. La expectativa óptima del agente i-ésimo depende de la forma de la densidad condicional heredada de su modelo,
, y de su función de pérdida,
(Granger, 1969). Bajo los supuestos de que: 1) la mencionada densidad del agente
. En consecuencia, la hipótesis de expectativas racionales tomaría una forma más familiar:
(11.3)
cuando la densidad condicional heredada del verdadero PGD,
, y la pérdida del banco central son simétricas, en especial cuadráticas, se satisface la tercera condición de Granger (1969). Bajo estas circunstancias, la ecuación (11.3) constituye la forma más común de la hipótesis de expectativas racionales (ER).
El comportamiento de las ER y su relación con la inflación finalmente observada se obtiene de manera directa de la teoría de pronósticos. Las características sobresalientes de los pronósticos bajo ER resumen tres puntos. Primero, la expectativa tiende a la media incondicional de la inflación,
, en la medida en que el horizonte de pronóstico crece. Segundo, la varianza del pronóstico decrece a cero con el horizonte. Y tercero, la varianza del error de pronóstico,
, converge a la varianza incondicional de la inflación
en tanto
Sin embargo, la hipótesis de ER no se puede probar directamente de la ecuación (11.3). Esto es resultado del hecho de que, aunque conocemos la inflación, la cantidad que le importa al banco central,
, no es observable. Aplicando la descomposición de la inflación en su expectativa y el error de pronóstico como:
(11.4)
y reemplazando
de la ecuación (11.4) en la (11.3) se obtiene:
(11.5)
en consecuencia, la hipótesis de ER es equivalente a que, bajo estacionariedad, el modelo de regresión es:
(11.6)
el cual satisface simultáneamente que
y
. En estas circunstancias, el término de error es
; es decir, tiene las mismas propiedades que el error del pronóstico óptimo. Como resultado, si estas restricciones se cumplen, el comportamiento de
debería reflejar el uso eficiente de la información condicionante62. Bajo raíz unitaria, la hipótesis se refiere a los coeficientes de la relación de cointegración y las propiedades del error de cointegración.
El reemplazo para obtener la ecuación (11.6) de las (11.3) y (11.4) no es inocuo y puede ser perjudicial con estacionariedad para muestras pequeñas. La relación expresada en la ecuación (11.6) se cumple en el largo plazo, es decir, para una muestra larga. Bajo estacionariedad, el hecho de que la expectativa óptima reduzca su variabilidad en la medida en que el horizonte se incrementa puede sesgar a la baja la estimación de
de forma proporcional al horizonte. En el caso de raíz unitaria, sin embargo, la aparición de este sesgo no es evidente porque el método de por sí hace la diferenciación de los componentes de corto y largo plazos, centrándose en este último; esto es, en la relación de cointegración.
A11.3. La corrección por sesgo, y por sesgo y escala de racionalidad
Gaglianone e Issler (2015) muestran que en una generalidad de situaciones la expectativa de los agentes se puede escribir como una función semejante de
, de la forma:
(11.7)
donde
es un coeficiente de sesgo,
el de escala y
el error, los cuales son de carácter idiosincrásico. Estas situaciones tienen que ver con la forma de la función de pérdida y la densidad condicional del pronóstico óptimo, los cuales constituyen los casos 1 y 2 de Gaglianone e Issler (2015: 7), o con el hecho de que la función de pérdida es desconocida, en el tercer caso de estos autores. En otros casos, la ecuación se podría entender como la mejor aproximación lineal al pronóstico.
Gaglianone e Issler (2015) resuelven el problema de identificación de la expectativa que le interesa al banco central,
. De nuevo, empleando la descomposición de la inflación en su pronóstico óptimo y error, reemplazando la ecuación (11.4) en la (11.7) se obtiene
, que al agrupar términos se convierte en:
(11.8)
donde
. La ecuación (11.8) corresponde a un panel tridimensional, donde la tercera dimensión la conforman los diferentes horizontes de pronóstico. La estimación de los parámetros, de acuerdo con estos autores, se puede realizar por GMM y su desempeño se evalúa empleando teoría asintótica estándar para un período extenso, tanto para un tamaño grande de encuestados como para un número pequeño de informantes.
Sin embargo, la cantidad de parámetros a estimar en la ecuación (11.7) es muy grande y la identificación de
no requiere de todos ellos. Claramente, solo se necesitan estimar los sesgos y escalas promedio. Bajo el supuesto de estacionariedad ergódica, si se conocieran el sesgo y escala media, se puede estimar consistentemente la cantidad de interés, de la siguiente manera:
(11.9)
De acuerdo con Gaglianone e Issler (2015), se puede estimar consistentemente
y
, al emplear el siguiente conjunto de condiciones sobre los momentos:
(11.10)
donde
,
,
y
es un vector de instrumentos. Estos estimadores corresponden a cada horizonte por separado.
Estos mismos autores sugieren que se pueden obtener ganancias en eficiencia si se estiman simultáneamente los parámetros para todos los horizontes. Para esto se agrupan las condiciones sobre los momentos de todos los horizontes, ecuación (11.10), de la siguiente manera:
(11.11)
Sucede que de la ecuación (11.11) se obtienen los estimadores necesarios para hallar el estimador (11.9). Los resultados de esta estimación permiten utilizar la ecuación (11.9) para definir dos correcciones a las expectativas medias
. La expectativa promedio corregida por sesgo (BCAF), definida como
, y la corregida por sesgo y escala (BCAF_EX), que se calcula con
. Los supuestos y demás detalles de esta propuesta metodológica se pueden encontrar en Gaglianone e Issler (2015) y Gaglianone
Una restricción importante que tiene esta metodología es el supuesto de que tanto el proceso inflacionario como las expectativas deben ser estacionarias. En el caso de que se viole el supuesto, se deben emplear las conocidas metodologías de cointegración, véase Hamilton (1994). En estas circunstancias, el parámetro de sesgo y escala se correspondería con los de la relación de cointegración, y su corrección produce dos nuevos estimadores de la cantidad que le interesa al banco,
.
A11.4. El estimador lineal, insesgado o no, o combinación de expectativas
Ante el rechazo de la hipótesis de ER en la muestra particular, ocurre que la agregación de las expectativas individuales mediante el promedio o mediana del corte transversal podría ser subóptima. Una alternativa consiste en hallar el mejor estimador en una clase más amplia, como la de los estimadores lineales que corrijan el sesgo. A estos procedimientos se les conoce como combinación de pronósticos. En esta sección se emplea el método de combinación óptima propuesto por Granger y Ramanathan (1984).
Teniendo en cuenta la frecuente falta de coordinación en la no respuesta entre los agentes para implementar el método, se realizó un proceso en dos etapas. Como primera medida, se seleccionaron las sendas de expectativas cuyo porcentaje de respuesta fue superior a un umbral del 75 % u 85 % para cada horizonte de pronóstico. Este umbral resulta de un balance entre la información remanente y desechada por la restricción. Seguidamente, se imputan los períodos no respondidos con el corte transversal. De esta manera, obtenemos sendas balanceadas de pronóstico para los agentes incluidos.
Granger y Ramanathan (1984) proponen estimar la cantidad que le interesa al banco central,
, mediante el "mejor" estimador lineal corregido por sesgo e implícitamente por escala, en la clase de todos sus estimadores lineales
que dependen de las expectativas:

En la práctica estas metodologías usualmente contraen el espacio de los posibles estimadores, al imponer restricciones como
y
para
. Por ello, Granger y Ramanathan (1984: 201) aconsejan "abandonar esta práctica en favor de combinaciones lineales irrestrictas incluyendo un término constante"63.
Por esta razón, se realizan dos ejercicios, uno con la restricción de coeficientes positivos y otro sin ninguna restricción. El primero es consistente con la condición de que toda la información contenida en
se relaciona directamente con
, mientras que la segunda considera que combinaciones arbitrarias de expectativas de diferentes individuos pueden proveer información sobre aspectos distintos de
.
Evidentemente, cada que se incluye una restricción sobre los coeficientes, el dominio de maximización
se encoge y el estimador óptimo correspondiente no necesariamente es mejor que el resultante sin la restricción. Dicho de otra manera, si el estimador se obtiene minimizando la suma cuadrática de los errores de pronóstico, cada restricción que se adiciona puede incrementar el error cuadrático medio mínimo de pronóstico.
A11.5. ¿Qué tan buenos son los nuevos estimadores?
Con el fin de determinar si los nuevos estimadores de
calculados en esta sección,
, son mejores que los que se tienen en la actualidad,
, evaluamos su insesgamiento y eficiencia. Para que los nuevos estimadores sean insesgados, se requiere que en cada período t - h se cumpla:
(11.12)
Sin embargo, esta prueba no se puede realizar directamente porque
no es observable. Para resolver esto, se acude de nuevo a la descomposición
. Una vez se hace el reemplazo, se tiene que un procedimiento es insesgado si en cada período t - h se cumple:
(11.13)
con
que satisface las propiedades de un error de pronóstico bien comportado. Y de manera similar, el pronóstico insesgado
es más eficiente que el también insesgado
si
para todo
De acuerdo con la ecuación (11.13), se puede utilizar algún procedimiento de bondad predictiva para determinar la eficiencia e insesgamiento de los nuevos estimadores. Al emplear la prueba de Mariano y Preve (2012) se determina cuál es el mejor estimador de la media incondicional de la inflación.
Mariano y Preve (2012) proponen una generalización de la prueba para la hipótesis nula que afirma igualdad de bondad predictiva (EPA, por su sigla en inglés) tomada de Diebold y Mariano (1995), y para la realización de comparaciones múltiples por parejas de más de dos procedimientos de pronóstico. Los resultados de las múltiples comparaciones se presentan en gráficos de Tuckey, los cuales clasifican los procedimientos de pronóstico en diferentes grupos. Estos grupos se caracterizan porque presentan EPA
Anexo 12. Secuencia de pronósticos
Anexo 13. Variables que se asume que hacen parte del conjunto de información de los analistas
Anexo 14. Métodos de selección de variables
El análisis de eficiencia fuerte requiere conocer el conjunto de información que utiliza el analista para formar sus expectativas64. Sin embargo, este conjunto de información es únicamente conocido por el analista. Por esto, la estrategia de contraste estadístico empleada en esta sección considera un conjunto amplio de variables que pudieron haber sido utilizadas por los analistas al momento de hacer sus pronósticos. De lo anterior surge un problema de selección de modelo con datos de alta frecuencia, ya que la secuencia de revisiones es corta si se compara con el número de variables en este conjunto.
Sea
el pronóstico realizado por el analista
, está dada por:
(14.1)
Para contrastar la hipótesis de eficiencia fuerte, se postula que el proceso de revisión del pronóstico de cada analista está dado por:
(14.2)
donde
son las covariables disponibles
es el término de error.
Para aproximarnos al problema de selección del modelo con un conjunto amplio de variables (40), se utilizan dos métodos de regresión penalizada (Lasso y A-Lasso) y uno de pruebas múltiples (OCMT).
El primer método de regresión penalizada es el Lasso, en el cual las variables utilizadas para la estimación de la ecuación (3.2) son seleccionadas con base en un problema de minimización de la suma de residuos al cuadrado sujeto a la restricción que el valor absoluto de los coeficientes sea menor que una constante. Esta restricción se puede interpretar como un término de penalización dado por:
(véase Tibshirani, 1996; o la presentación en el libro de texto de James
es un parámetro no negativo de contracción (
El tercer método utilizado aborda el problema de la selección del modelo, al probar la significancia estadística de variables individuales una a la vez, por lo que se conoce como un procedimiento de
. En la segunda etapa, se utiliza esta especificación inicial y, una vez más, prueba la significancia estadística de las covariables no seleccionadas en la etapa anterior, una a la vez. Este procedimiento continúa hasta que no se encuentren covariables que sean estadísticamente significativas. De acuerdo con Chudik
Referencias
--
--
--
--
--
--
--
--
--
--
--
--
--
--
--
--
--
--
--
--
--
--
--
--
--
--
--
--
--
--
--
--
--
--
--
--
--
--
--
--
--
--
--
--
--
--
--
--
--
--
--
--
--
--
--
--
--
--
--
--
--
--
--
--
--
--
--
--
--
--
--
--
--
--
--
--
--
--
--
--
--
--
--
--
--
--
--
--
--
--
--
--
--
--
--
--
--
--
--
--
--
--
--
--
--
--
--
Notas de autor
1. Pesaran y Weale (2006) presentan una revisión de la literatura internacional que utiliza información proveniente de encuestas de expectativas; para el caso colombiano véase, por ejemplo, los trabajos de González
2. Esta encuesta también pregunta por expectativas de tasa representativa del mercado, tasa de intervención del Banrep y crecimiento. En enero de 2015 se incluyó una pregunta adicional para la inflación total sobre la probabilidad asignada a cada rango de inflación para el trimestre de la encuesta y para cada uno de los siguientes siete trimestres. El cuestionario y la ficha metodológica de la EME se encuentran en el siguiente enlace: https://www.banrep.gov.co/sites/default/files/paginas/encuesta-expectativas-mensual-analistas-ficha-metodologica.pdf
3. La ETE también indaga por las expectativas de cumplimiento de la meta de inflación, incremento salarial promedio anual, percepción de la liquidez y disponibilidad de crédito, tasa de interés DTF, tasa representativa del mercado, y crecimiento anual de la economía y del empleo (planta de personal). El cuestionario y la guía metodológica de la ETE se encuentran en el siguiente vinculo: https://www.banrep.gov.co/sites/default/files/encuesta-expectativas-trimestral-guia-metodologica.pdf
4. La EMEE contiene, además, preguntas acerca de la percepción y expectativas sobre ventas, empleo, inversión y salarios. El cuestionario y la guía metodológica de la EMEE se encuentran disponibles en el siguiente vinculo: https://www.banrep.gov.co/sites/default/files/guia-metodologica-encuesta-mensual-emee.pdf
5. Dentro de los indicadores incluidos en las publicaciones de Focus Economics se encuentran también: pronósticos agregados para cada país a cinco años y pronósticos individuales a diciembre del año en curso y del año siguiente de (variación anual): producto interno bruto (PIB), PIB per cápita (en dólares), consumo, inversión, producción industrial, ventas al por menor, desempleo, balance fiscal (porcentaje del PIB), tasa de interés de política, tasa de cambio (moneda local vs. USD), balance en la cuenta corriente (porcentaje del PIB), exportaciones, importaciones, reservas internacionales (meses de importaciones) y deuda externa (porcentaje del PIB). Además, se presentan indicadores de riesgo (como el
6. Esta encuesta, además, indaga por las expectativas sobre la tasa de intervención, el crecimiento del PIB, la tasa de cambio, la tasa de interés, el índice de renta variable Colcap, los rendimientos de los títulos de deuda pública colombiana TES, los factores más relevantes para las decisiones de inversión y las preferencias en cuanto a las alternativas de inversión financiera. El cuestionario de la encuesta se encuentra disponible en el siguiente vínculo: https://www.fedesarrollo.org.co/sites/default/files/encuestas_documentos/cuestionario_eof_0.pdf. Por su parte, la metodología está disponible en: https://www.fedesarrollo.org.co/sites/default/files/encuestas_documentos/metodologia_encuesta_de_opinion_financiera_eof_0.pdf
7. El pronóstico
8. Para realizar las pruebas de GW y GR para comparar con otros pronósticos y expectativas, se utiliza el método de cuantificación del balance modificado sobre las expectativas cualitativas de la EMEE (Zárate
9. La densidad se estima mediante un
10. Véase Geweke y Amisano (2010) y Del Negro
11. Además del ejercicio con las muestras completa y reciente, se realizó un análisis con ventanas móviles de veinticuatro meses para estudiar la capacidad predictiva a lo largo del tiempo. Los resultados se encuentran en el Anexo 3.
12. Los resultados de los ejercicios a horizontes de veinticuatro y sesenta meses, y a cuatro trimestres se resumen en el Cuadro 3 y los detalles se encuentran en el Anexo 3.
13. Los detalles de la metodología de agregación de
14. El indicador con mayor número de rechazos de la hipótesis de igual capacidad de pronóstico y con RMSE menor tendrá un puntaje u orden menor (indicando mejor desempeño) de las
15. Vale la pena mencionar que para el horizonte de sesenta meses la meta de inflación de largo plazo se ubica en primer lugar.
16. En esta sección se muestra el poder predictivo obtenido mediante la metodología de la prueba Pesaran-Timmerman (PT). El poder predictivo bajo la prueba de Fisher es igual en la mayoría de los escenarios; no obstante, difiere levemente en otros debido al tratamiento diferencial que se le da al caso en que la variación es cero. La prueba PT no considera estos casos, mientras que la prueba de Fisher sí.
17. El análisis desagregado (o por sectores) solo se puede realizar para el horizonte de un año.
18. Los modelos de equilibrio general dinámicos y estocásticos (DSGE, por su sigla en inglés) son un método macroeconométrico y cuantitativo que permite estudiar los ciclos económicos.
19. En esta sección nos referiremos a modelos estructurales como aquellos que son completamente microfundamentados, mientras que los modelos semiestructurales son aquellos que combinan la teoría económica con algunas regularidades empíricas que permiten un mejor ajuste del modelo a los datos.
20. Una descripción técnica del modelo Patacon se encuentra en González
21. La exposición detallada de este modelo se encuentra en González
22. Las expectativas de inflación son una variable endógena en los dos modelos.
23. Raíz del error cuadrático medio (RMSE) y error absoluto medio (MAE).
24. La descripción de las medidas de evaluación de pronóstico se encuentra en el Anexo 2. Las pruebas de Giacomini y White (2006) y Giacomini y Rossi (2010) permiten comparar la capacidad predictiva relativa de las expectativas de inflación.
25. Las evaluaciones se realizaron para cuatro trimestres adelante, tomando la media y la mediana de la EME del Banrep, la media de la ETE, el BEI a un año y una medida
26. Dada la estructura de los modelos y puesto que estos cuentan con un número de choques mayor que el de las variables observadas, este ejercicio es implementado al reconocer la medida de inflación como una variable observada por los agentes representativos del modelo, sin tener que agregar un proceso exógeno adicional para lograrlo. Para este ejercicio se emplearon las expectativas a un año de la EME y el BEI 1A, medidas que usualmente presentan un desempeño favorable en términos de su capacidad predictiva. Para la evaluación se realizaron pronósticos recursivos desde el primer trimestre de 2011 hasta el cuarto trimestre de 2019, y luego se compararon los pronósticos de inflación empleando las medidas de evaluación discutidas.
27. Los pronósticos libres de los modelos no incluyen juicios o consideraciones adicionales en el pronóstico.
28. Las pruebas de Giacomini y White (2006) y Giacomini y Rossi (2010) se describen en el Anexo 2.
29. El modelo, más simple y con menos alcance que el Patacon o el 4GM, corresponde a una versión similar al sugerido por el Fondo Monetario Internacional (2019). Los detalles se encuentran en el Anexo 5.
30. En la sección 5 se analiza la racionalidad de las expectativas de las encuestas.
31. Las implicaciones teóricas de la curva de Phillips neokeynesiana establecen que la inflación lidera positivamente la actividad económica real, que no existe una disyuntiva entre inflación y la estabilización de la brecha del producto y que la inflación pasada es irrelevante. Sin embargo, las estimaciones para el coeficiente asociado a la actividad económica real revelan que la brecha del producto predice el comportamiento de la inflación futura y que los episodios de desinflación han acarreado pérdidas considerables en el producto agregado (Ball, 1994; Fuhrer y Moore, 1995; Clarida y Gertler, 1997). Adicionalmente, la dinámica inflacionaria presenta un alto grado de persistencia e inercia (Stock y Watson, 2007; Pivetta y Reiss, 2007; Nason y Smith, 2008; Echavarría, Rodríguez y Rojas, 2011; Echavarría, López y Misas, 2011). Lo último podría resultar particularmente robusto en el contexto colombiano desde el establecimiento del EIO, el cual favorece el anclaje de las expectativas de inflación alrededor de una tendencia de largo plazo (Vargas
32. Una de las principales dificultades que emergen al estimar la curva de Phillips neokeynesiana consiste en medir la brecha del producto, ya que se trata de una variable no observable. Para superar esta limitación, la literatura tradicionalmente ha recurrido a desviaciones del producto con respecto a su tendencia de largo plazo. Sin embargo, Galí y Gertler (1999) advierten que ello lleva a errores de medición, reflejados en un signo inesperado del coeficiente asociado con la actividad económica real. Por ende, proponen emplear los costos marginales reales en lugar de la brecha del producto, argumentando que la primera medida incorpora el impacto de los incrementos en la productividad sobre la inflación, factor que permite corregir las deficiencias empíricas.
33. El Anexo 6 resume los resultados de una revisión de literatura asociada con estimaciones de la curva de Phillips neokeynesiana.
34. El Anexo 7 presenta la distribución de la muestra de los distintos sectores representados en la ETE durante el período de estudio. Considerando que la recolección de información relacionada con las expectativas de inflación a dos años fue incluida en la ETE a partir de 2015, y para evitar complicaciones que pudiesen surgir como consecuencia de una muestra reducida, los datos asociados con este horizonte de tiempo se descartaron de las estimaciones realizadas en esta sección. Por esta misma razón se excluyeron los sectores de académicos y consultores, y los sindicatos, pues se cuenta con pocas observaciones para estos. Análogamente, se removió el sector de transporte y comunicaciones por tratarse de un segmento con una representación económica de alcance limitado.
35. Los resultados de esta sección son robustos al uso de otros cálculos de la inflación trimestral. Entre estos se encuentran la inflación trimestral utilizando el primer mes; el segundo mes; el tercer mes, y el promedio de la inflación mensual observada durante el trimestre.
36. El IPC núcleo 15 excluye los componentes de la inflación que registraron mayor volatilidad durante el período; el IPC sin alimentos excluye las subclases asociadas con alimentos perecederos y procesados; el IPC sin alimentos ni regulados excluye las anteriores, así como los regulados. En cuanto al IPC de alimentos, solo se incluyen las subclases de alimentos perecederos y procesados; el IPC de alimentos y regulados únicamente incluye alimentos perecederos y procesados, y bienes regulados.
37. Al igual que en Bejarano (2005) y Galvis-Ciro (2011), este parámetro tiene un valor de 0,6.
38. La EME es respondida por entidades financieras o centros de investigación especializados, unidades de muestreo equivalentes con aquellas que conforman el sector financiero en la ETE. A pesar de contar con expectativas de analistas en la EME — o con otras encuestas que permiten obtener esta información, como las de Bloomberg, Consensus Economics, Fedesarrollo y Latin Focus—, se optó por utilizar datos de la ETE para mantener un marco comparativo entre las respuestas de analistas económicos y agentes fijadores de precios.
39. Asumiendo una distribución independiente e idénticamente distribuida del término de error, la estimación de la curva de Phillips neokeynesiana híbrida bajo el método generalizado de momentos sigue la especificación: / Donde / corresponde al conjunto de instrumentos empleados para estimar los parámetros /, / y /, respectivamente. Los instrumentos empleados para la estimación fueron: el rezago de las expectativas de inflación, el rezago de la inflación observada y los rezagos de la actividad económica real. Se incluyeron entre tres y seis rezagos de los instrumentos, tanto individual como conjuntamente.
40. La hipótesis nula de la prueba de validez de instrumentos de Hansen establece que los instrumentos empleados en la estimación son conjuntamente válidos. Si se acepta la hipótesis nula, se concluye que no hay sobreidentificación del modelo a estimar. Para simplificar la interpretación de los resultados, se excluyeron las estimaciones que miden la inflación de alimentos y de alimentos y regulados, ya que son componentes sensibles a choques no anticipados por los agentes económicos, factor que limita la precisión del pronóstico. También, se excluyeron las estimaciones con las medidas de inflación calculadas mediante el deflactor del PIB, puesto que esta serie no es comparable con la inflación del IPC. No obstante, estos resultados se encuentran disponibles y pueden ser solicitados a los autores de este número de ESPE.
41. En este contexto, la hipótesis nula de la prueba de diferencia de medias establece que las expectativas de inflación del sector financiero son equivalentes a aquellas del sector industrial o de las grandes cadenas de almacenes, según sea el caso. Los resultados de las pruebas de diferencias de medias fueron excluidos de este artículo ESPE; sin embargo, estos se encuentran disponibles y pueden ser solicitados a los autores en caso de ser requeridos.
42. Gamba
43. La definición de anclaje empleada en este capítulo, de acuerdo con la metodología utilizada, hace referencia al nivel al cual convergen las expectativas de inflación a un horizonte de tiempo determinado.
44. En el caso de la EME se utilizan los datos promedio de las expectativas de inflación total de cada uno de los tres grupos de agentes para los horizontes a un mes, doce meses y veinticuatro meses, así como las expectativas a diciembre del año en curso y al año siguiente, con lo cual se tienen expectativas para todos los horizontes desde uno hasta veinticuatro meses para el período ene.-2009 a dic.-2019.
45. Para la ETE se toman las expectativas promedio de la inflación total de cada uno de los seis sectores para los horizontes de uno, dos, tres, cuatro y ocho trimestres para el período I trim.-2001 a IV trim.-2019.
46. Es decir, la primera muestra inicia en 2009 hasta 2015, la siguiente muestra va de 2010 a 2016, y así, hasta la última muestra que va desde 2013 a 2019. El año que aparece en el eje horizontal de los gráficos indica el período medio de la muestra con la cual se obtienen las estimaciones.
47. Los resultados de esta sección provienen de Bejarano-Salcedo
48. En el ámbito internacional se ha encontrado que las expectativas basadas en encuestas parecen tener ventajas informativas con respecto a las implícitas en los precios de activos financieros. En efecto, autores como Ball y Mazumder (2011) y Coibion y Gorodnichenko (2015) señalan que las encuestas contienen información para explicar el comportamiento de la economía en períodos específicos, mientras que Faust y Wright (2013) muestran que las encuestas son superiores, como predictores de la inflación, a las expectativas derivadas de los precios de instrumentos financieros; véase, también, Groen
49. Los hechos estilizados de la EME y Focus Economics se presentan en los anexos 9 y 10.
50. El desacuerdo es la variación sustancial entre individuos o el corte trasversal, véase Mankiw
51. Los anexos 9 y 10 contienen los resultados para la EME y Focus Economics. Esos resultados van en la misma dirección de los de esta sección.
52. La estrategia de modelación empírica que se adopta en esta sección sigue el trabajo de Iregui
53. La literatura que ha estudiado eficiencia tradicionalmente ha utilizado el pronóstico de consenso (véase, por ejemplo, Loungani, 2001; Bakhshi et al. 2005; Ashiya, 2006; Isiklar
54. Los gráficos para los otros años no se incluyeron para ahorrar espacio, pero están disponibles.
55. Véase, por ejemplo, la revisión de literatura en Chang
56. En el Anexo 14 se presentan brevemente estos métodos.
57. La pregunta es: [ante] el incremento en los precios, los productos que venderá en los próximos doce meses, comparado con el incremento en los últimos doce meses, se espera que sea: (mayor/menor/el mismo).
58. Indicador que resume las expectativas: balance = porcentaje de respuestas "mayor" - porcentaje de respuestas "menor".
59. En el documento original Fisher (1922) no es explícito en cuanto al tamaño de muestra pequeño; sin embargo, en estadística usualmente muestras inferiores a 50-60 observaciones son consideradas pequeñas.
60. Traducción de los autores.
61. Estos cálculos sirven bajo el supuesto de estacionariedad, y en el caso del supuesto de raíz unitaria, las expectativas tienden al componente determinístico del proceso de la inflación.
62. Una manera alternativa de determinar la racionalidad es probar si los errores de la ecuación (11.6) se comportan como los verdaderos errores de pronóstico de la ecuación (11.4); es decir, la eficiencia del uso de la información, la cual se desarrolla una sección posterior.
63. Traducción de los autores.
64. Este anexo está basado en la sección 5.1 de Iregui
65. Para esto, se utiliza el comando ocmt desarrollado para Stata por Núñez y Otero (por aparecer).
Le puede interesar
Disagreement in Inflation Expectations: Empirical Evidence for Colombia
Galvis-Ciro, J. C.; Anzoátegui-Zapata, J. C. (2019)
Applied Economics, vol. 51, núm. 40, pp. 4411-4424
¿Están ancladas las expectativas de inflación en Colombia?
Gamba-Santamaría, Santiago; González-Molano, Eliana Rocío; Melo-Velandia, Luis Fernando (2016-05-05)
Borradores de Economía; No. 940
Testing the Efficiency of Inflation and Exchange Rate Forecast Revisions in a Changing Economic Environment
Iregui, A. M.; Núñez, H. M.; Otero, J. (2021).
Journal of Economic Behavior and Organization, vol. 187, pp. 290-314
Cesar Anzola-Bravoa,
Luisa Fernanda Ballén-Rubioe,
Valeria Bejarano-Salcedoe,
Eliana Rocío González-Molanoa,
Alexander Guarín-Lópeze,
María Alejandra Hernández-Montesa,
Ramón Eduardo Hernández-Ortegaa,
Juan Manuel Julio-Romána,
Jonathan Muñoz-Martíneza,
Julián Mauricio Pérez-Amayaa,
Andrés Mauricio Sánchez-Jabbaa,
Paula Andrea Torres-Medinae 




























































































